首页
声向标
主播圈
学播音
找主持
首页
>
声向标
>
详情
上海视觉艺术学院2023年艺术类专业招生简章
2023-01-14 04:00
播音主持艺考网
艺考日常
上海视觉艺术学院是经国家教育部批准成立的一所混合所有制新型综合艺术类普通本科高等学校。
学校是参照国内独立设置艺术院校艺术类本科专业招生的院校之一,具有独立颁发本科毕业文凭和授予学士学位资质。
一、招生计划
2023年我校各专业拟招生计划如下:
备注:招生计划以教育主管部门最终下达的批文为准。
二、考试及报名办法
1、考试及成绩认定
凡报考我校各招生专业的考生,须参加当地省级招生部门组织的高等学校招生文化课统一考试。
各专业考试要求如下:
2、报考方式
考生报名及考试办法根据各省市的相关招考规定进行。
参加我校校考的考生,须在符合各省市相关招考规定的基础上,依照我校规定进行报名和考试。我校相关专业在各省市的艺术类专业省级统考要求,请参考学校官网公布的《上海视觉艺术学院艺术类专业2023年各省级统考子科类对照表》。如后续因疫情等原因,考生所在省市的统考科类有所调整,请以各省市考试院最终要求为准。
注:
远程线上考试均使用小艺帮APP,请考生密切关注学校后续公告及相关考试操作要求;
各项考试的具体时间及要求请考生密切关注学校后续公告。
3、校考科目(播音与主持艺术专业)及考试规程:
播音与主持艺术
一、考试科目与内容
(一)初试(远程线上考试,分值:合格/不合格)
1.自我介绍
不可提及考生姓名、考号、身份证号、就读学校等个人身份信息,时长不少于1分钟且不超过1分30秒。
2.自备稿件
文学作品,脱稿,限时2分钟。
考试要求:
1.考试科目均采用在线录制视频并上传的方式,视频作品一镜到底,不间断录制,即各个考试项目中间不暂停,建议考生合理安排各科目录制时长以及科目之间的衔接和准备。拍摄过程中禁止使用剪辑、合并、暂停、美颜、滤镜等特殊技术效果。
2.视频采集过程中要求采集区域光线充足,场地较宽裕,尽量避免嘈杂、拥挤、光线较弱的场合。“自我介绍”科目录制景别为正面近景(考生胸部以上),“自备稿件”科目录制景别为全景(考生全身入镜)。
3.考生须独立完成考试。所提交的视频中,不得出现其他人员或任何可能影响评判公正的信息或标识(考生可通过参加考前练习、模拟考试、参考本专业示范视频等,了解和熟悉考试流程及相关要求)。
(二)复试(远程线上考试,分值:合格/不合格)
1.自备节目主持
考生自备一段单人类型化节目主持(社教节目、综艺节目、体育赛事解说等),要求内容完整。时长不少于50秒且不超过1分钟。
2.特长展示
含艺术特长、外语特长等(朗诵除外),展示时长不超过1分钟。
考试要求:
1.考试科目均采用在线录制视频并上传的方式,视频作品一镜到底,不间断录制,即各个考试项目中间不暂停,建议考生合理安排各科目录制时长以及科目之间的衔接和准备。拍摄过程中禁止使用剪辑、合并、暂停、美颜、滤镜等特殊技术效果。
2.视频采集过程中要求采集区域光线充足,场地较宽裕,尽量避免嘈杂、拥挤、光线较弱的场合。“自备节目主持”科目录制景别为正面近景(考生胸部以上),“特长展示”科目录制景别为全景(考生全身入镜)。
3.考生须独立完成考试。所提交的视频中,不得出现其他人员或任何可能影响评判公正的信息或标识(考生可通过参加考前练习、模拟考试、参考本专业示范视频等,了解和熟悉考试流程及相关要求)。
(三)三试(现场面试,满分值:100分)
1.稿件播读并评述
随机抽取新闻内容,短时浏览后进行播读,并针对所播新闻做简短评论。
2.言语交流
考生与考官对话。
二、录取规则
1.如所在省份有相关类别省级艺术类统考,须统考合格。
2.按照我校专业校考成绩从高到低择优录取。
3.初试、复试成绩不带入最终成绩。
三、招生录取规则
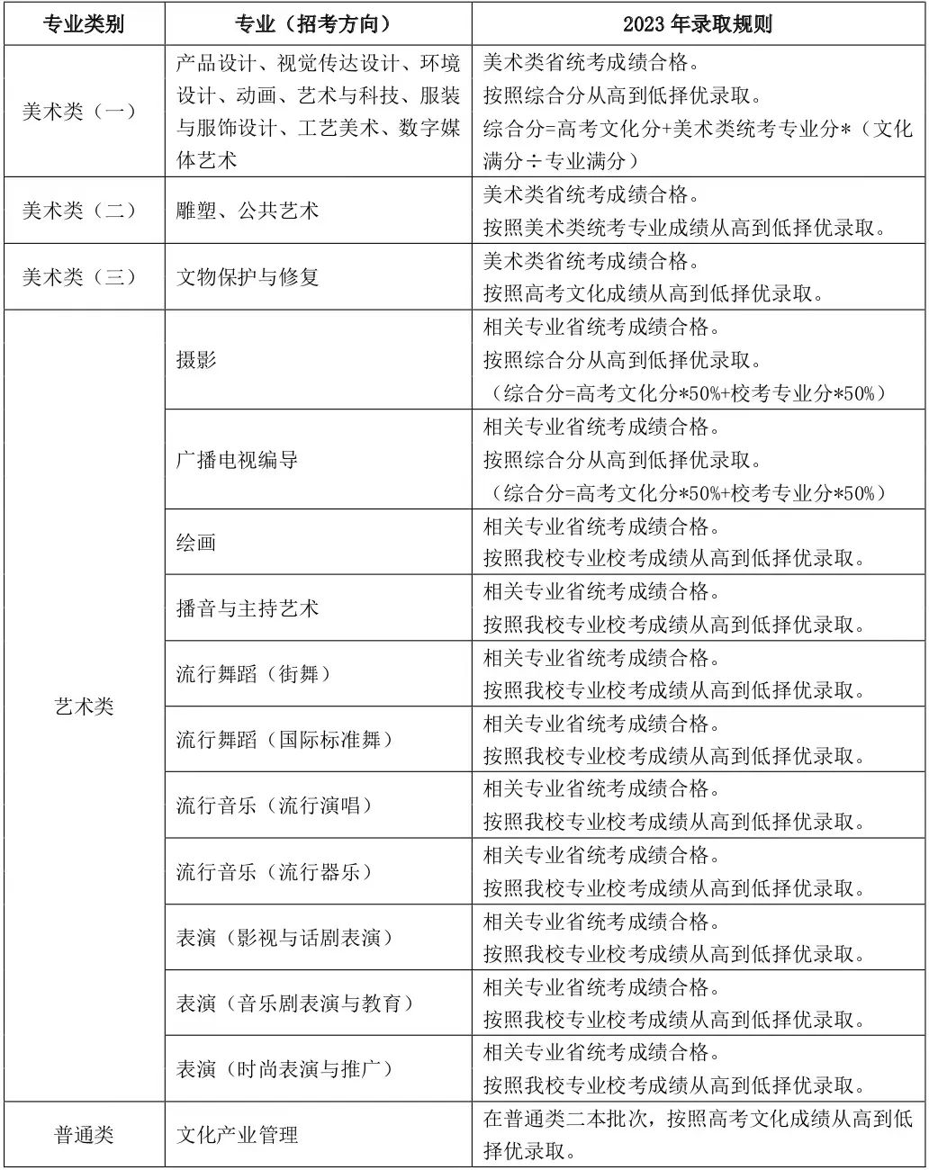
我校招生录取工作按照教育部和上级教育部门的有关规定执行,以“公平、公正、公开”为原则,坚持阳光招生。在同一专业大类划定最低录取分数线的基础上,根据高分优先、遵循专业志愿的准则,分专业录取,无专业级差,具体规则如下表。
1.上述美术类、艺术类录取规则均以考生的高考文化成绩、省统考专业成绩符合所在省市相应批次艺术类本科投档要求(艺术类本科投档线)为前提,普通类录取规则以考生的高考文化成绩符合所在省相应投档要求为前提。各省市考试院或本校另有明确规定的,按有关规定执行。
2.分省计划中,实行平行志愿的省市,以其投档分作为录取依据。
3.我校组织校考的各专业不作分省计划,按照录取规则全国统一排序录取。校考专业录取时,各省市文化成绩不含政策性加分,按满分750分统一换算,再按照录取规则计入综合分。各专业文理兼收,艺术类不分文理的专业录取时文化成绩的计算不考虑文理科之间的分值差别。
4.实行分省计划招生的专业类别中,成绩相同依次按照相关类别统考成绩(普通类专业此项除外)、高考文化成绩、语文成绩、外语成绩从高分到低分择优录取;不作分省计划、全国招生的校考专业成绩相同依次按照校考成绩、高考文化成绩、语文成绩、外语成绩从高分到低分择优录取。
5.各专业录取时,按考生第一专业志愿确定其所属专业大类(即:专业类别),校考专业所在的大类与其他大类之间不调剂。美术类同一大类所含各专业统一划线,在该专业大类内部根据考生填报的志愿进行录取和调剂。大类之间在录取额满时,原则上不进行调剂录取。
6.生源不足时,省级招办可在同批次录取控制分数线上,进行征集志愿,投档比例按缺额计划数的100%,若生源仍不足,我校可将剩余的招生计划调配至生源充足的省市安排录取。
四、体检标准
以教育部、卫生部和中国残疾人联合会印发的《普通高等学校招生体检工作指导意见》及有关补充规定为依据(二、患有下列疾病者,学校有关专业可不予录取:2、色觉异常II度(俗称色盲)不能录取的专业,除同轻度色觉异常外,还包括美术学、绘画、艺术设计、摄影、动画……等专业。),考生须据实根据自身健康状况填报专业志愿。绘画、摄影、动画专业须无色盲无色弱,美术类各专业色盲色弱不宜报考,表演、流行音乐、流行舞蹈专业有心脏病等病情病史的不宜报考。若隐瞒病情病史,学校将按照本校学籍管理中相关规定执行。
五、学费和住宿费标准
我校依据沪价费〔2005〕24号、沪教委民〔2015〕4号等文件,2023年收费标准为:
艺术类(含美术类)专业学费:每生每年50000元;
文化产业管理专业学费:每生每年30000元。
住宿费:每生每年1400元(4人一间)。
六、奖学金、助学金、助学贷款及保障制度
我校认真执行国家和本市相关学生资助规定,被本校录取的家庭经济困难学生可通过“绿色通道”申请入学,入学后可按规定申请国家奖学金、国家励志奖学金、上海市奖学金、国家助学金、国家助学贷款、勤工助学岗位、特殊困难补助和学费减免等。同时,学校还设立多种校内奖、助学金制度。我校承诺:确保被本校录取的学生不因家庭经济困难而辍学。
七、招生咨询
1.考生可登陆我校官网查阅相关信息,官网网址:www.siva.edu.cn。
2.可通过我校官网内“招生热线”或扫描下方二维码后关注“上海视觉艺术学院招生办”公众号,进行网上咨询。
3.招生热线(工作日9:00-16:00):021-67823033
(扫描上方二维码后关注,可进行校考报名、校考成绩查询、招考信息了解、招生咨询等)
八、投诉监督
我校招考全程接受本校纪检监察室监督。
举报电话:021-67820592
邮箱:hahaiyan@siva.edu.cn
九、学校地址
上海市松江区文翔路2200号(松江大学园区内)
邮政编码:201620
本简章的解释权归上海视觉艺术学院
☻
本文内
容来源上海视觉艺术学院,
仅供交流学习,版权均归原作者所有
粉丝群聊
/
添加客服微信号:byzc2003 →备注“入群”
设置星标
/
点右上角查看官方账号→设置星标
🌟
线上录制3次都不够?!考前准备很重要!
热度排行
关于印发山东省2024年普通高等学校艺术类专业招生工作实施方案的通知
艺考日常
武汉工程科技学院2024年艺术类报考指南
艺考日常
山东省2024年艺术类专业招生工作实施方案政策解读发布!
艺考日常
宁夏2024年普通高考补报名时间确认
艺考日常
北京考区2024年全国广播电视播音员主持人资格考试公告
考核考试
新疆考区2024年全国广播电视播音员主持人资格考试公告
考核考试
陕西考区2024年全国广播电视播音员主持人资格考试公告
考核考试
山西考区2024年全国广播电视播音员主持人资格考试公告
考核考试
今日头条
李莎旻子首次以簪花造型主持音乐盛典,主持中途突下大雨
从央视主持人到大学老师,张蕾步履不停,在耕耘中闪闪发光!
第十五届北京国际电影节开幕,主持阵容迎来年轻面孔
央视主持人张泽群首用养老卡,网友感慨时光匆匆,不敢相信!
龙洋泪洒现场,八分钟分享感动无数网友
主持人齐思钧自曝曾患双相情感障碍
参加央视主持人大赛如何脱颖而出?这份参赛锦囊请查收!
知名主持人梁田回应35岁不结婚