• 首页
  • 声向标
  • 主播圈
  • 学播音
  • 找主持
首页 > 声向标> 详情

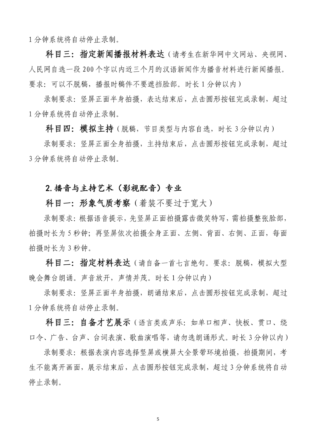
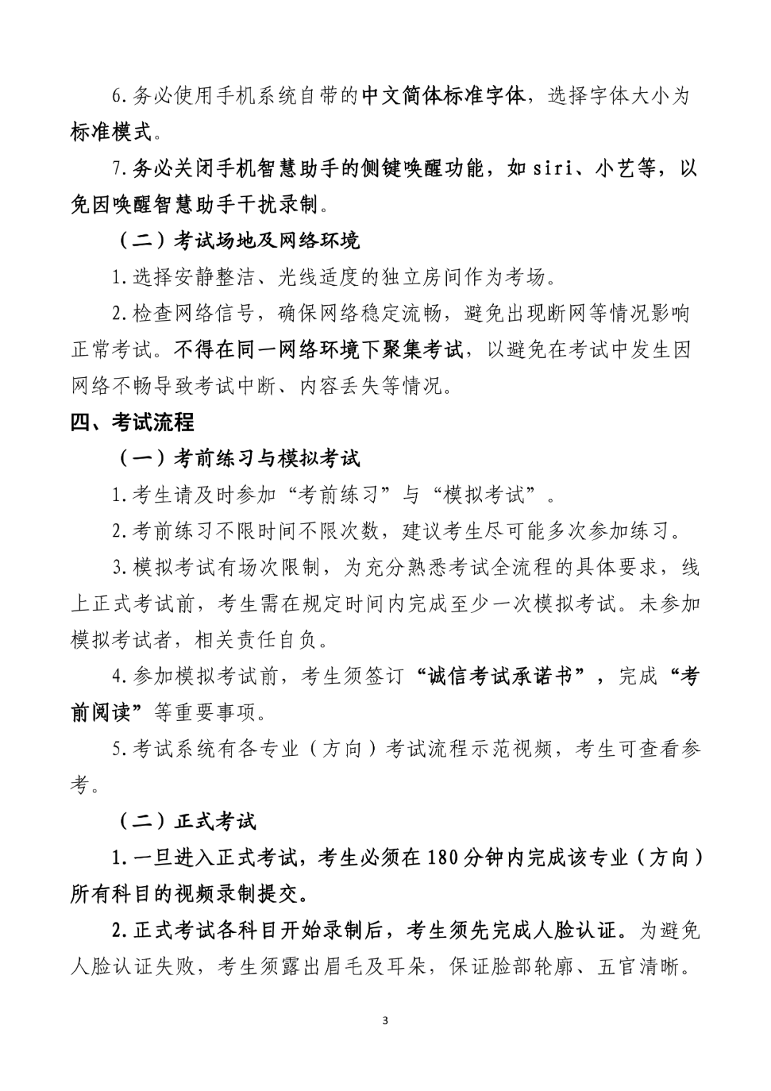
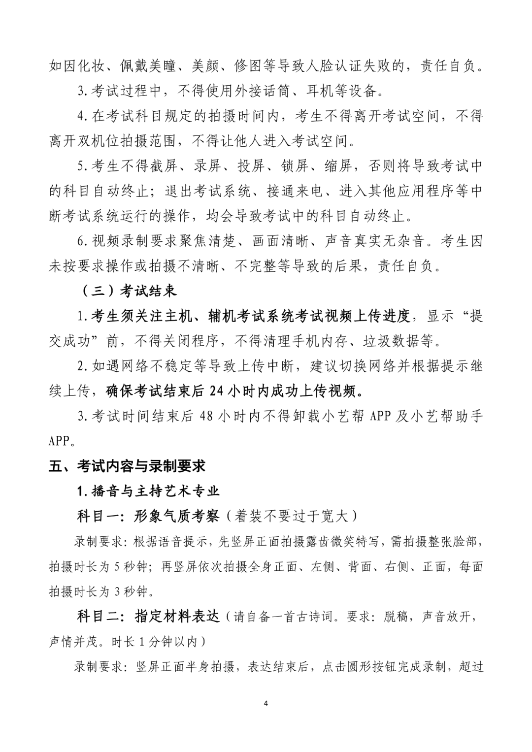
浙江传媒学院 2023 年艺术类本科专业校考初试考试须知

2023-01-05 04:00 播音主持艺考网 艺考日常

 

☻ 

本文内容来源浙江传媒学院,

仅供交流学习,版权均归原作者所有

 

热度排行

  • 关于印发山东省2024年普通高等学校艺术类专业招生工作实施方案的通知

    艺考日常
  • 武汉工程科技学院2024年艺术类报考指南

    艺考日常
  • 山东省2024年艺术类专业招生工作实施方案政策解读发布!

    艺考日常
  • 宁夏2024年普通高考补报名时间确认

    艺考日常
  • 北京考区2024年全国广播电视播音员主持人资格考试公告

    考核考试
  • 新疆考区2024年全国广播电视播音员主持人资格考试公告

    考核考试
  • 陕西考区2024年全国广播电视播音员主持人资格考试公告

    考核考试
  • 山西考区2024年全国广播电视播音员主持人资格考试公告

    考核考试

今日头条

  • 李莎旻子首次以簪花造型主持音乐盛典,主持中途突下大雨
  • 从央视主持人到大学老师,张蕾步履不停,在耕耘中闪闪发光!
  • 第十五届北京国际电影节开幕,主持阵容迎来年轻面孔
  • 央视主持人张泽群首用养老卡,网友感慨时光匆匆,不敢相信!
  • 龙洋泪洒现场,八分钟分享感动无数网友
  • 主持人齐思钧自曝曾患双相情感障碍
  • 参加央视主持人大赛如何脱颖而出?这份参赛锦囊请查收!
  • 知名主持人梁田回应35岁不结婚

用心吐字,用爱归音。

(中国播音主持网)创建于2003年7月1日,是中国成立最早且最具影响力的播音主持行业门户网站。

媒体矩阵

中播网千万级粉丝,和您携手共赢

  • @ 播音主持
  • @ 播音主持艺术指南
  • @ 播in
  • @ 播音主持招聘指南
  • @ 少儿播音主持网

客户服务

(7X24小时)

400 636 2003
微信客服: byzc2003
网警备案50010302000197 | 京ICP备2024094304号-1 | 经营许可证编号:渝B2-20200403 | 渝网文(2023)1471-017号 | 技术支持:鱼叉科技