首页
声向标
主播圈
学播音
找主持
首页
>
声向标
>
详情
安徽省播音与主持艺术专业统考时间及地点
2022-10-27 04:00
播音主持艺考网
艺考日常
安徽省2023年普通
高等学校招生艺术专业
考试简章
一、报名条件
符合《安徽省高等学校招生委员会关于做好2023年普通高校招生考试报名工作的通知》(皖招委函〔2022〕10号)中规定的报名条件且具有艺术专业基础者均可报考。
二、文化考试报名
艺术类考生须参加文化课考试和相应的专业考试,填报志愿时可以兼报文史或理工类;文史或理工类考生不能参加艺术类专业考试(含省统考和学校组织的校考),填报志愿时也不能兼报艺术类。艺术类考生文化考试报名办法与非艺术类考生相同。
三、专业课省统考报名
报名方式:艺术类专业课省统考均为网上报名,与文化课网上报名同时进行,考生可以兼报不同模块的考试。填报高考志愿时,在艺术类统考实行平行志愿的批次,考生在每个批次只能选择报考某一个模块的志愿。
模块八(音乐类)报名时,考生还须在网上选定本人参加考试的主、副项,考试曲目及调号,器乐的乐器名称等信息。主、副项,乐器名称报名结束后不得修改,不得变更曲目。
缴费方式:艺术类专业各模块省统考实行网上缴费。考生在基本信息填报完成后可使用微信或支付宝扫描报名网页上的二维码缴费,也可以通过网上银行缴费,为避免聚集,不再支持柜面缴费,缴费时间截至2022年10月31日17:00。考生缴费完成后务必于第二天10:00后再次登陆网上报名系统查询自己的缴费状态,确认缴费状态为“已缴费”。切勿频繁多次缴费。
逾期未参加艺术类文化考试报名和专业课省统考报名,或报名后未按时缴纳所选模块专业课省统考报名考试费用的考生视为放弃艺术类报名,将不能参加艺术类专业课考试。
考生请于报考模块开考前一周登录报名网站(网址:gkbm.ahzsks.cn)打印准考证,并根据准考证上规定的时间持第二代居民身份证和准考证到考点指定地点参加考试。
收费标准:根据原安徽省物价局、安徽省财政厅《关于调整普通高校招生报名考试费等收费标准的函》(皖价费〔2009〕60号)文件规定,艺术专业招生报名考试收费为报名费40元/生,专业加试费30元/生·科。
四、专业课省统考的组织
我省普通高校招生艺术类专业课实行省统考,共设置八个组考模块。省教育招生考试院负责统一组织制定各模块的考试说明、组织命制有关试题、组织相关科目的评分评卷工作,各考点承担相关考务组织工作。各模块的考试说明另行公布。各模块考试安排可能受疫情影响进行调整,请考生及时关注省教育招生考试院网站和微信公众号。
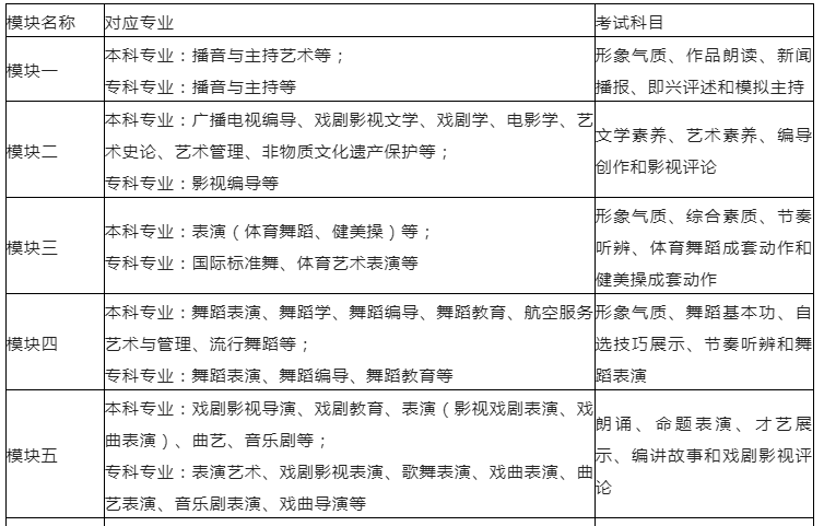
(一)模块一
对应的本科专业为播音与主持艺术等。
对应的专科专业为播音与主持等。
1.考试时间
2022年11月28日开始考试。
2.考点地址
安徽师范大学花津校区,芜湖市九华南路189号。
3.考试科目(内容)及分值
考试科目为5科,分别为形象气质、作品朗读、新闻播报、即兴评述和模拟主持。满分300分,其中,形象气质20分,作品朗读40分,新闻播报80分,即兴评述80分,模拟主持80分。
(二)模块二
对应的本科专业为广播电视编导、戏剧影视文学、戏剧学、电影学、艺术史论、艺术管理、非物质文化遗产保护等。
对应的专科专业为影视编导等。
1.考试时间
2022年12月17日8:30-11:30。
2.考点地址
各市招生考试机构指定考点。
3.考试科目(内容)及分值
考试科目为4科,分别为文学素养、艺术素养、编导创作和影视评论。满分300分,其中文学素养60分,艺术素养60分,编导创作90分,影视评论90分。
(三)模块三
对应的本科专业为表演(体育舞蹈、健美操)等。
对应的专科专业为国际标准舞、体育艺术表演等。
1.考试时间
2022年11月19日开始考试。
2.考点地址
安徽师范大学花津校区,芜湖市九华南路189号。
3.考试科目(内容)及分值
考试科目为5科,分别为形象气质、综合素质、节奏听辨、体育舞蹈成套动作和健美操成套动作。满分300分,其中形象气质15分,综合素质60分,节奏听辨25分,体育舞蹈成套动作100分,健美操成套动作100分。
(四)模块四
对应的本科专业为舞蹈表演、舞蹈学、舞蹈编导、舞蹈教育、航空服务艺术与管理、流行舞蹈等。
对应的专科专业为舞蹈表演、舞蹈编导、舞蹈教育等。
1.考试时间
2022年11月25日开始考试。
2.考点地址
阜阳师范大学清河校区,阜阳市清河东路741号。
3.考试科目(内容)及分值
考试科目为5科,分别为形象气质、舞蹈基本功、自选技巧展示、节奏听辨和舞蹈表演。满分200分,其中形象气质15分,舞蹈基本功50分,自选技巧展示15分,节奏听辨20分,舞蹈表演100分。
(五)模块五
对应的本科专业为戏剧影视导演、戏剧教育、表演(影视戏剧表演、戏曲表演)、曲艺、音乐剧等。
对应的专科专业为表演艺术、戏剧影视表演、歌舞表演、戏曲表演、曲艺表演、音乐剧表演、戏曲导演等。
1.考试时间
2023年1月7日开始考试。
2.考点地址
安徽大学磬苑校区,合肥市经济技术开发区九龙路111号。
3.考试科目(内容)及分值
考试科目为5科,分别为朗诵、命题表演、才艺展示、编讲故事和戏剧影视评论。满分300分,其中朗诵60分,命题表演75分,才艺展示50分,编讲故事75分,戏剧影视评论40分。
五、省外院校专业课校考
按照教育部逐步扩大艺术类专业省级统考范围的要求,在我省招收艺术类考生的高校原则上应采用专业课省统考成绩并按相关投档录取规则进行招生,学校不再组织专业课校考。有特殊要求确有必要进行补充考核的专业,经主管部门批准,高校可在省统考合格考生范围内组织校考。
高校组织专业校考须面向我省统考所对应模块的专业合格考生。招生院校因校考专业对生源素质等有特殊要求,所对应模块要求与我省统考模块公布的对应专业关系不一致,可提前与我省协商。具体对应合格模块由高校明确告知考生,并须与在教育部系统中的最终设置保持一致。
报名参加省外院校艺术类专业课校考的考生,应及时、准确了解高校艺术类专业课校考相关报名条件及专业课省统考对应合格模块等要求。考生须参加我省相关艺术类模块统考并达到省统考专业合格线,否则,其校考成绩不能作为录取投档的依据。
校考的报名、考试、评分等由招生院校负责,具体事项请向招生院校咨询或参见各校《招生简章》。
考生在报考专业校考时还须注意各校各专业对文理科类别、文化成绩、专业主项类别、身体条件等要求。
六、疫情防控要求
广大考生要增强防疫意识,认真做好个人防护,时刻紧绷疫情防控之弦,始终保持高度警惕。报名考试前,尽量不要出省,在外地的考生也应尽早返回,并按属地疫情防控要求完成风险排查,保持安康码绿码。考生应尽量避免与外地来皖人员接触,尽量避免前往人群流动性较大的场所,尽量避免聚会聚集,要根据考点疫情防控的有关要求和防护标准,主动配合做好疫情防控相关工作。
七、对艺术类专业课考试中违规行为的处理
考试实行全程音视频监控,如不遵守考场规则,不服从考试工作人员管理,有违规行为的,按照《中华人民共和国教育法》《国家教育考试违规处理办法》(教育部令第33号)及教育部的相关规定处理,并将记入国家教育考试诚信档案;涉嫌违法的,移送司法机关,依照《中华人民共和国刑法》等追究法律责任。
八、其他
依据教育部《关于进一步加强和改进普通高等学校艺术类专业考试招生工作指导意见》等文件要求,我省将根据教育部最新艺术类考试招生专业目录和各专业分类考试方案,对我省2024年艺术类考试招生相关政策进行相应调整,具体方案另行通知。
安徽省2023年普通高校招生艺术类专业省统考各模块考试基本情况一览表
*职业本科艺术专业参照以上对应关系。
安徽省高等学校招生委员会
关于做好2023年普通高等学校艺术类
专业招生考试工作的通知
各市、县(市、区)招生委员会,有关高等学校:
按照《教育部关于进一步加强和改进普通高等学校艺术类专业考试招生工作的指导意见》(教学〔2021〕3号)和有关文件规定要求,为做好我省2023年普通高等学校艺术类专业招生考试工作,确保招生考试工作公平公正、规范有序,现将有关工作通知如下:
一、报名
1.文化课报名。报考艺术类专业的考生,须在规定时间内完成文化课报名手续。文化课报名工作按照《安徽省高等学校招生委员会关于做好2023年普通高校招生考试报名工作的通知》(皖招委函〔2022〕10号)执行。
2.专业课全省统一考试(以下简称省统考)报名。省统考根据教育部颁布的艺术类招生专业目录,按照考试科目(相同或相近)共设置8个组考模块(各模块对应专业及考试科目详见附件)。艺术类考生须选择与所报专业相对应的统考模块参加专业课省统考。艺术类考生在文化课高考报名的同时,须完成专业课网上报名手续。考生可以兼报不同模块的考试,但填报高考志愿时,在艺术类统考实行平行志愿的批次,考生在每个批次只能选择报考其中一个模块的志愿。
3.专业课学校单独考试(以下简称校考)报名。报名参加省外院校艺术类专业课校考的考生,须先参加我省相关艺术类统考模块并达到省统考专业合格线。按照教育部要求,高校应在艺术类专业招生办法中明确告知考生须参加所在地省级统考的科类。艺术类考生应及时、准确了解高校艺术类专业课校考相关报名条件及专业课省统考对应合格模块等要求。省外院校艺术类专业课校考,报名时间和办法按招生院校的规定执行。
二、考试
4.文化课考试。艺术类考生须参加当年的普通高校招生全国统一考试。
5.专业课省统考。艺术类专业课省统考工作在省高等学校招生委员会、省教育厅领导下,由省教育招生考试院(以下简称省考试院)负责统一组织实施,考点高校、各市招生考试机构分别承担有关考试、评卷等任务。省考试院负责统一制定艺术专业省统考的考试说明和考试实施细则,组织有关考试命题和评分评卷等工作。承担考试、评卷等任务的院校和招生考试机构须成立相应的组织领导机构,负责按照考试实施细则组织考试及评分评卷等工作。
6.专业课校考。按照教育部进一步扩大省级统考适用高校范围的要求,在我省招收艺术类考生的高校一般应直接使用专业课省统考成绩,学校不再组织专业课校考。确有必要补充考核的艺术类本科专业,高校应面向省统考合格生源组织校考。招生院校应严格按照教育部艺术类专业考试的相关要求,科学制定考试办法、组织考试,并落实纪检监察人员全程参与、全程监督校考工作,确保公平公正。高校校考合格证发放数量应按照教育部相关规定严格控制。
三、划线
7.文化课分数线。根据教育部有关文件规定,结合我省实际情况,2023年仍按艺术(文)、艺术(理)分别划定本、专科文化课录取控制线。其中,模块一、模块二艺术类本科专业原则上不低于普通本科第二批录取控制分数线的90%;模块三、模块四、模块五艺术类本科专业原则上不低于普通本科第二批录取控制分数线的70%;模块六、模块七、模块八艺术类本科专业原则上不低于普通本科第二批录取控制分数线的75%;艺术类高职(专科)原则上不低于普通高职(专科)批次录取控制分数线的80%。
艺术类统考批次,按各模块划定的文化课录取控制线执行;艺术类校考批次,按校考专业对应我省公布的省统考模块文化课录取控制线执行。按照教育部相关要求,招生院校可对艺术学理论类、戏剧与影视学类(不含表演)、设计学类等有关本科专业提出高于我省艺术类本科文化课控制线的成绩要求。
教育部批准的部分独立设置的本科艺术院校及参照执行的本科院校(专业)的本科文化课录取控制线由各招生院校自主划定,原则上不得低于我省划定的录取控制分数线。其他院校艺术类本、专科文化课录取控制线依照我省划定的分数线执行。
考生在填报志愿前须仔细阅读所报考院校在学校官网和教育部阳光高考平台(https://gaokao.chsi.com.cn/)公布的招生章程(简章),了解院校关于文化课总分及单科成绩、专业课统考及校考成绩、身体条件、音乐主修行当、专业方向等各种要求,结合自身条件谨慎选择填报,规避退档风险。因考生本人疏漏或失误造成的后果,由考生本人承担责任。
8.专业课省统考合格线。根据考生成绩按一定比例划定专业合格线。考生成绩及合格线在省考试院网站公布,考生可上网查询。
9.省统考综合分控制线的划定。使用专业课省统考成绩录取的各批次均采用综合分投档。为维护考生利益,确保院校生源质量,在专业课成绩合格、文化成绩达线的基础上,录取投档前依据各模块的招生计划和生源情况,按一定比例分别划定各模块各批次综合分录取控制分数线。本科批原则上按计划数的120%、专科批原则上按计划数的150%划定,若生源不足则根据实际情况划定。
按照艺术专业文化成绩不同的权重要求,设定两种综合分计算公式:
(1)综合分1=专业成绩÷专业满分×300+文化成绩÷文化满分×700,适用统考模块一、二、三、六。
(2)综合分2=专业成绩÷专业满分×700+文化成绩÷文化满分×300,适用统考模块四、五、七、八。
四、录取
10.录取批次。
第一批,校考本科专业,含独立设置本科艺术院校及参照执行的部分院校(专业),被教育部、财政部、国家发展改革委列入世界一流大学和一流学科建设的高校(简称“双一流”建设高校)。经商我省同意,独立设置本科艺术院校及参照执行的部分院校可将省统考相应模块合格的考生列入校考合格范围(计划编制时须注明相应省统考合格模块要求)。
第二批,使用省统考专业成绩的本科专业。
第三批,校考本科专业,除第一批院校外的其他校考本科院校(专业)。
第四批,使用省统考专业成绩的专科专业。
第五批,使用校考专业成绩的专科专业(如无招生院校,则取消该录取批次)。
11.志愿设置。
第一批、第三批和第五批均设1个院校志愿,每所院校设1个专业志愿及专业服从志愿,其中第三批录取结束后未完成的计划面向达线合格考生征集志愿。第三批征集志愿设1个院校志愿,每所院校设1个专业志愿及专业服从志愿。第一批、第五批不设征集志愿。
第二批、第四批实行平行志愿。平行志愿录取结束后仍未完成的计划或院校追加的计划,将面向未被录取的综合分批次线上考生征集志愿。平行志愿、征集志愿均包含A、B、C、D、E、F、G、H八所院校,每所院校均设6个专业志愿及专业服从志愿。
第二批省统考模块八在平行志愿投档前单设1个院校志愿,范围为经省考试院批准,按照主、副项,声、器乐成绩等单独投档录取的院校(专业)。报考该单独投档录取志愿的考生除文化课、专业课统考合格外,还须达到该模块本科综合分控制线。单独投档录取结束后,再进行省统考模块八平行志愿投档录取。
第二批省统考模块一、二、五、七设置A段和B段。部分高校艺术类专业文化课成绩要求高于我省艺术类本科控制分数线的,可向我省提出申请,经同意后列入A段招生。B段为除A段以外的其他院校(专业)。如无院校申请A段招生,则该模块不分A、B段。
已设置A段、B段的模块实行“平行志愿”投档录取,两段均包含A、B、C、D、E、F、G、H八所院校,每所院校均设6个专业志愿及专业服从志愿,符合条件的考生可以兼报A段和B段志愿。A段平行志愿投档录取结束后,再进行B段投档录取。A段和B段均录取结束后未完成的计划,将面向未被录取的线上考生按A、B两段同期公布征集志愿计划。
12.专业课校考批次的投档规则。
(1)报考独立设置本科艺术院校及参照执行院校的本科专业且专业考试合格的考生,由省考试院将其电子档案一次性提供院校,由招生院校按有关规定和公示的招生规则确定录取,遗留问题由学校负责解释并处理。
(2)报考其他院校校考专业的考生,若其文化成绩达到相应录取控制线且专业考试合格,即可向院校提供档案。由招生院校按有关规定和公示的招生规则确定录取,遗留问题由学校负责解释并处理。
13.专业课省统考批次的投档规则。
该批次依据综合分实行平行志愿投档模式。原则上根据相应公式计算的综合分分别排序,按招生计划数的100%投档。平行志愿投档后,由招生院校按有关规定和公示的录取规则确定录取。
考生综合分相同时,按专业成绩排序,专业成绩仍相同时按文化总分(不含政策加分)排序,若仍然相同则按普通文理类单科成绩(依次为语文、外语、数学、综合)排序。
五、其他
14.按照教育部的规定,有关高校要严格执行艺术类专业招生政策,结合本校艺术类专业人才选拔和培养要求,完善招生办法。
15.艺术(文)类考生可兼报文史类,艺术(理)类考生可兼报理工类,填报文史、理工类院校志愿时间与文史、理工类考生相同,如艺术类考生放弃艺术专业志愿填报也可单报文史或理工类。文史、理工类考生不得兼报艺术类。
16.非艺术类专业不得执行艺术类专业招生办法。对于可授予艺术学学士学位的艺术教育、服装设计与工程、风景园林、文化产业管理等4个非艺术类本科专业,须编制分省分专业计划,安排在普通类专业批次录取。高校若对考生有艺术专业基础要求,须提前明确告知考生应参加的专业考试科类及录取要求(凡省级统考涵盖的专业,学校不得组织校考),高考文化课成绩要求不得低于本校非艺术类专业所在批次录取控制分数线,其中允许开展艺术类专业单独考试招生的高校,不得低于我省普通本科第二批次录取控制分数线。
17.我省艺术类专业招生录取不分文科、理科。
18.艺术类招生是普通高校招生的重要组成部分,各地、各高校要切实加强领导,精心组织实施。各级招生委员会要加强艺术教育培训机构规范治理,严厉打击培训机构组织或参与考试作弊、干扰招生考试秩序等违规违法行为。
19.对在艺术类专业考试中违规的考生及有关工作人员,将严格按照《国家教育考试违规处理办法》(教育部令第33号)和教育部有关文件规定处理;涉嫌违法的,移送司法机关,依照《中华人民共和国刑法》等追究其法律责任。
20.教育部2023年艺术类招生政策如有调整,我省将另行通知。
21.自2024年起,我省将按照《教育部关于进一步加强和改进普通高等学校艺术类专业考试招生工作的指导意见》(教学〔2021〕3号)和有关文件规定要求,严格落实教育部统一制定的高校艺术类考试招生专业目录和各专业分类考试方案,对艺术类专业课省统考分类、考试科目与分值、考试组织与形式、文化课及专业课划线、综合分计算办法等作相应调整,具体办法另行通知。
安徽省高等学校招生委员会
2022年10月25日
附件 安徽省2023年普通高等学校招生艺术类专业统一考试各模块对应专业及考试科目情况
*职业本科艺术类专业参照以上对应关系。
2023年安徽省普通高校
招生艺术专业统一考试模块一
考试说明(试行)
一、考试性质和目的
安徽省普通高校招生艺术专业统一考试,是全国普通高校招生考试的重要组成部分。本统考模块适用于本科播音与主持艺术,专科播音与主持等专业。主要测评考生学习播音与主持专业应具备的基本专业素质和能力,为高校选拔播音与主持艺术专业人才提供基本依据。
二、考试科目及分值
专业总成绩满分为300分,共五科,其中:
1.形象气质 20分;
2.作品朗读 40分;
3.新闻播报 80分;
4.即兴评述 80分;
5.模拟主持 80分。
三、考试形式和内容
(一)形象气质
1.考试目的
按照广播、电视、网络等电子传媒受众的基本审美标准,综合考察考生的身体自然条件、气质修养、上镜效果、着装举止等情况。
2.考试形式及要求
考试形式为考官面测。
(二)作品朗读
1.考试目的
通过朗读自备文学作品,考察考生音质音色、普通话语音与吐字发声、对作品的理解与感受能力、语言表达的内外部技巧。评判考生是否具备学习本专业的基本条件。
2.考试形式及要求
朗读自备文学作品一篇,体裁不限(诗歌、散文、小说、寓言等),限时1.5分钟。
(三)新闻播报
1.考试目的
通过考生对新闻类稿件的播报,考察其对新闻语体样式的把握情况。
2.考试形式及要求
现场抽取并播读指定新闻类稿件一篇。
(四)即兴评述
1.考试目的
通过命题即兴评述,考察考生在交流语境中口语表达及话题驾驭能力、思维敏捷程度、临场心理控制能力、语言组织能力,考察考生对社会问题、生活现象的认知广度和思维深度。
2.考试形式及要求
从现场抽取的2则材料中自选1个即兴评述,要求思维活跃、主题明确、逻辑严密、内容新颖、富有个性,限时1.5分钟。
(五)模拟主持
1.考试目的
通过模拟主持广播、电视、网络等电子传媒中不同类型的小栏目,考察考生的角色匹配、主持特质、镜头形象、语言表现力及亲和力、肢体副语言运用情况等。
2.考试形式及要求
模拟主持小栏目,栏目形式自定(新闻评论类、综艺娱乐类、生活服务类等),内容自备,限时2分钟。
模块一题型示例
一、新闻播报(80分)
(1)如今,大众文化的影响日益加剧,娱乐方式更空前多样,戏曲艺术已然失去了往日的华彩。一部分人表示,戏曲长歌曼舞的节奏已不适应当今社会人们的审美习惯,振兴戏曲是“不切实际的梦呓”;但与此同时,国家大力推进非物质文化遗产保护,并广泛开展“戏曲艺术进校园”活动,教育部更是在北京、上海、江苏等十个省(市)开展了将京剧纳入九年义务教育阶段音乐课程的试点。
你认为戏曲的传承和弘扬有必要吗?谈谈你的理由。
(2)近些年来,电视真人秀节目火爆荧屏,为广大观众提供了丰富的收视选择。但也有些节目既不攀登正能量的高峰也不触碰负能量的底线,出现了“有意思”没意义,有数量缺质量,有“高原”缺高峰的现象。针对这一问题,国家新闻出版广电总局与2015年7月22日发出《关于加强真人秀节目管理的通知》,对真人秀节目的健康发展提出了明确要求。
请你围绕“我国电视真人秀节目应该何去何从”这一主题进行评述。
☻
本文内
容来
源安徽省高等学校招生委员会
,
仅供交流学习,版权均归原作者所有
热度排行
关于印发山东省2024年普通高等学校艺术类专业招生工作实施方案的通知
艺考日常
武汉工程科技学院2024年艺术类报考指南
艺考日常
山东省2024年艺术类专业招生工作实施方案政策解读发布!
艺考日常
宁夏2024年普通高考补报名时间确认
艺考日常
北京考区2024年全国广播电视播音员主持人资格考试公告
考核考试
新疆考区2024年全国广播电视播音员主持人资格考试公告
考核考试
陕西考区2024年全国广播电视播音员主持人资格考试公告
考核考试
山西考区2024年全国广播电视播音员主持人资格考试公告
考核考试
今日头条
李莎旻子首次以簪花造型主持音乐盛典,主持中途突下大雨
从央视主持人到大学老师,张蕾步履不停,在耕耘中闪闪发光!
第十五届北京国际电影节开幕,主持阵容迎来年轻面孔
央视主持人张泽群首用养老卡,网友感慨时光匆匆,不敢相信!
龙洋泪洒现场,八分钟分享感动无数网友
主持人齐思钧自曝曾患双相情感障碍
参加央视主持人大赛如何脱颖而出?这份参赛锦囊请查收!
知名主持人梁田回应35岁不结婚