首页
声向标
主播圈
学播音
找主持
首页
>
声向标
>
详情
江苏省2023年高考及统考报名时间确定
2022-10-21 04:00
播音主持艺考网
艺考日常
各设区市、县(市、区)招办(考试院、招考中心):
为做好2023年普通高校招生考试和普通高中学业水平合格性考试报名工作,现将《江苏省2023年普通高校招生考试报名办法》《江苏省2023年普通高中学业水平合格性考试报名办法》印发给你们,并就有关事项强调如下。
一、思想高度重视,切实加强报名组织领导。报名信息是考生档案的重要组成部分,是高校招生录取的重要依据之一。各地各部门务必高度重视报名信息采集工作,要成立专门的机构,配备专门的人员,切实加强对本地区报名工作的组织领导和指导。要制定报名突发事件处置预案,做好宣传发动、组织实施、资格审核、选科引导、服务保障等工作,确保报名工作平稳有序。
二、加强统筹协调,确保报名工作顺利完成。各地各部门要加强技术保障力量,统筹做好网络、设备、电力供应的准备工作,合理安排时间。在报名期间,要指定专人登录报名管理系统,实时监控本地区、中学考生网上报名、支付、确认的进展情况,提醒考生尽早上网填报并提交,避免集中在截止时间临近前填报,防止在报名结束前网络拥堵不能登录填报网站,确保报名工作顺利进行。
三、加强诚信教育,积极营造良好考试氛围。根据教育部有关规定,各地各部门要采取多种形式,加强对考生的诚信考试教育。在报名时,考生须签订《考生诚信考试承诺书》。此项工作是加强考风考纪建设、整肃考试环境的重要举措。要组织考生认真阅读《考生守则》《国家教育考试违规处理办法》等有关规定,确保严肃考风考纪、维护良好考试环境工作落早落细落实。
四、加强监督检查,全面落实责任制和责任追究制。各地各部门要按照《省教育厅关于进一步加强普通高考各类考生资格审核工作的通知》(苏教考函〔2020〕16号)精神,进一步明确考生资格审核主体责任,强化纪律要求,提高责任意识,进一步加强事前事中事后的监督力度。要严格规范开展学籍、户籍审查和资格认定工作,进一步加强随迁子女、照顾加分、合理便利等类型和项目考生的资格审核。对需由多个单位(部门)协作开展的审核,要充分发挥当地招委会统筹协调作用,成立专门的考生资格审核工作组织机构,建立起环环相扣的责任体系。要建立责任倒查制度,严格按照有关规定年限保留资格审核过程性信息,对所有环节的审核人、负责人信息以及审核结论等做到有据可查。
省教育考试院
2022年10月11日
江苏省2023年普通高校招生考试报名办法
一、报名对象
1.具有我省户籍且同时符合下列条件的人员,可以申请报名:
(1)遵守中华人民共和国宪法和法律;
(2)高级中等教育学校毕业或具有同等学力;
(3)身体状况符合相关要求。
2.非我省户籍的来苏务工就业人员随迁子女(以下简称“随迁子女”)申请在我省参加高考的,除符合上述条件外,还须同时具备以下条件:
(1)在我省取得普通高中学籍并有完整的普通高中学习经历;
(2)其监护人在我省有合法稳定职业、合法稳定住所(含租赁)。
3.在我省定居并符合报名条件的外国人,持公安机关签发的《中华人民共和国外国人永久居留身份证》,可以申请报名。符合条件的港澳台籍考生,可以申请报名。
4.下列人员不得报名:
(1)具有普通高等学历教育资格的高校在校生,或已被普通高校录取并保留入学资格的学生;
(2)高级中等教育学校非应届毕业的在校生;
(3)在高级中等教育阶段非应届毕业年份以弄虚作假手段报名并违规参加普通高校招生考试(包括全国统考、省级统考和高校单独组织的招生考试,以下简称高考)的应届毕业生;
(4)因违反国家教育考试规定,被给予暂停参加高考处理且在停考期内的人员;
(5)因触犯刑法已被有关部门采取强制措施或正在服刑者,其中,未成年人按相关法律规定执行。
二、考试科目
考生的报考科类分为普通类、体育类和艺术类。
根据《省政府关于印发江苏省深化普通高校考试招生制度综合改革实施方案的通知》(苏政发〔2019〕31号)和《关于印发江苏省普通高中学业水平考试实施方案的通知》(苏招委〔2019〕1号)规定:
统考科目:语文、数学、外语3门,不分文理,使用全国卷。
选择性考试科目:思想政治、历史、地理、物理、化学、生物6门。学生根据高校要求,结合自身特长兴趣,首先在物理、历史2门科目中选择1门,再从思想政治、地理、化学、生物4门科目中选择2门,考试成绩计入考生总分,作为统一高考招生录取的依据。
参加统一高考的学生,可以用统一高考的语文、数学、外语科目考试替代相应科目的合格性考试。
凡意向参加2023年高职院校提前招生的考生,须取得语文、数学、外语、思想政治、历史、地理、物理、化学、生物、信息技术10门科目的合格性考试成绩。考生若未取得上述10门科目的合格性考试成绩,应报名参加相应科目考试。考生若对已取得的合格性考试成绩不满意的,可报名相应科目的考试。
报考艺术类的考生,如需参加专业省统考,还须选择报名参加相应科目的专业加试。
三、报名时间及办法
1.考生网上报名时间为2022年11月1日至4日,信息确认的截止日期为11月7日。报名网址为www.jseea.cn或gk.jseea.cn。
考生报名时须支付报名考试费,收费标准按《省物价局省财政厅关于高等学校招生报名考试收费标准的函》(苏价费函〔2010〕56号)和《省发展改革委 省财政厅关于明确普通高考和高中学业水平考试收费标准的复函》(苏发改收费函〔2019〕414号)执行。报名费为20元/人,考试费为26元/门。
体育、艺术类专业加试的报名考试费按原省教育委员会、省物价局《关于调整我省高等学校等招生考试收费标准的通知》(苏教财〔2000〕23号、苏价费〔2000〕97号)执行。报名费为20元/人,考试费为60元/门。
2.高级中等教育学校应届毕业生必须遵循“高考与合格性考试同一属地报名考试”的原则,在报名地市、县(市、区)招生考试机构指定的地点办理报名手续。
往届生、社会考生以及在外省借读的我省户籍考生,在其户籍所在市、县(市、区)招生考试机构指定的地点办理报名手续。
凡不符合上述规定的考生,均须办理借考手续,填写《江苏省2023年普通高校招生考生借考申请表》(附件1),经报名点及报名所在县(市、区)招办审核后方可办理相关报名手续。借考考生的高考报名、体检以及志愿填报等工作一律由报名地招办及相关部门负责。
随迁子女考生须由考生本人向现就读中学提交《2023年来苏务工就业人员随迁子女高考报名申请表》(附件2),由现就读中学汇总后报就读中学所属教育行政部门和县(市、区)招办,经审核通过后方可办理相关报名手续。
在我省定居并符合报名条件的外国人,持护照和公安机关签发的《中华人民共和国外国人永久居留身份证》,以及符合条件的港澳台籍考生,可在我省各市、县(市、区)招生考试机构指定的地点办理报名手续。
考生在申请报名时,须签订诚信承诺书,承诺本人所填写内容、提供的相关材料客观、真实、准确,承诺参加考试招生时遵守有关管理规定。
3.报名时,考生须交验身份证、户口簿,其中往届生还须提供毕业证等有关证件。随迁子女考生还须提交以下证明材料:
(1)身份证明。考生本人二代身份证和户口簿的原件及复印件。
(2)稳定住所证明。考生本人或其监护人的房屋产权证、房屋买卖合同、租赁合同,或考生和其监护人在我省的暂住证(居住证)等证明材料的原件和复印件。
(3)监护人就业证明。监护人在我省的就业单位或所在社区(村委会)出具的就业证明原件。
符合报名条件的考生须自行上网如实填报报名信息,并对自己所填报内容的真实性、准确性和有效性负责。
4.考生凭考籍号参加高考报名。参加过我省普通高中学业水平考试的考生已在考试时取得考籍号,其他往届生和社会考生以及在外省借读的考生在高考报名时取得考籍号。考生参加历年的普通高中学业水平考试和高考报名建档必须使用同一个考籍号。各县(市、区)在本地报名信息全部确认后,生成考生号,供考生在考试、获取成绩、录取等有关环节使用。
四、报名流程
1.资格审核
各市、县(市、区)教育行政部门和招生考试机构应按照《教育部办公厅公安部办公厅关于做好普通高校招生全国统一考试考生报名资格审查工作的通知》(教学厅〔2005〕13号)和《省教育厅关于进一步加强普通高考各类考生资格审核工作的通知》(苏教考函〔2020〕16号)精神,加强对考生的户籍、报名资格、报名材料的审核工作,特别对于持有外省(市、区)居民身份证的考生要重点核查。考生报名信息确认后,如发现有不符合条件的人员报考,将根据《国家教育考试违规处理办法》等有关规定,对有关部门及责任人进行严肃处理。
(1)各级教育行政部门或招生考试机构须指定专人负责本地区应届毕业生的学籍审核。不具备报名点所在中学学籍的考生,须携带相关材料到招生考试机构指定的地点,由指定专人进行资格审核并办理报名手续。普通高中应届毕业生的报名资格审核应在网上报名开始前进行。人数较多的报名点如来不及在报名前完成资格审核,也可在考生确认报名信息时同步进行。
普通高中应届毕业生名单(含姓名、身份证号等信息)统一由省教育厅基教部门提供。凡不在名单之列的,一律不得以我省普通高中应届毕业生的身份报考。如需取得我省普通高中应届毕业生资格,须经当地普通高中学籍管理部门认定,并在普通高中学籍管理系统中取得电子学籍,由省教育厅基教部门汇总提供。
(2)所有往届生、社会考生、在外省借读的我省户籍考生、随迁子女考生以及其他非普通高中应届毕业生等,在报名开始前,一律先由专人进行资格审核,审核通过后才能网上报名。已被普通高校录取而未报到或报到后退学的考生,报名时必须上交有关高校的录取通知书或提供退学证明。
(3)报名点须对考生的报名资格进行审核,核对考生二代身份证相关信息。对于使用临时身份证等手工录入身份信息的考生,可先报名,但须在一定期限内补刷二代身份证,由报名点管理员再次进行审核确认。以军官证、护照等其他证件报名的考生,须由报名管理员再次审核确认身份信息。
2.填写报名信息采集表
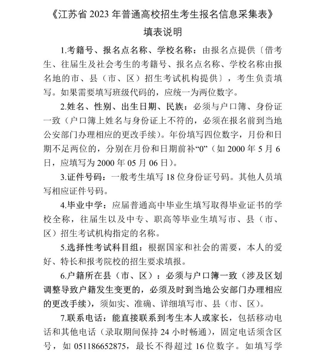
考生高考报名前,须预先查阅和了解我省高考有关政策和规定,可在省教育考试院网站下载《江苏省2023年普通高校招生考生报名信息采集表》(附件3),并认真阅读填表说明。
3.网上填报
考生须在规定时间内凭身份证、考籍号登录网上报名系统,根据自身实际情况和填报要求如实填报相关信息,并立即网上提交。网上报名截止时间为11月4日17时。
考生网上提交报名信息时,网上报名系统将对考生报名信息进行数据逻辑校验,如果出现警告或提示信息,说明考生填报的栏目信息有误或有关成绩不符合要求,考生必须按警告或提示的内容仔细检查所填报栏目并进行修改,直至正确为止。考生务必核准本人最新户籍信息,并确保与当前公安户籍信息一致。如因填写错误,导致后期不能填报相关志愿,以及由此引起的其他遗留问题均由考生本人负责。
4.信息修改
考生报名信息网上提交成功后,在打印信息确认表之前,考生可凭密码重新上网修改自己所填的报名信息。
5.网上支付
考生报名信息网上提交成功后,系统将根据考生实际所报考科目自动生成应缴纳报名考试费金额,考生可通过网银、支付宝、微信等方式,按照核定金额支付报名考试费。网上支付成功后,考生方可到规定的报名点签字确认报考信息。
报考艺术类专业省统考的考生,还须单独支付相应的报名考试费。
6.信息确认
网上支付成功的考生,各报名点统一打印考生报名信息确认表,考生须在规定的时间内到市、县(市、区)招生考试机构指定的报名点仔细核对本人的报名信息,核对无误后,由考生本人在报名信息确认表上亲笔签字确认。报名信息确认截止时间为11月7日17时。
考生网上报名并立即提交后,系统才会保留考生的报名信息。考生只有网上支付成功后,方可确认报名信息。报名信息须经考生本人签字确认后方为有效,未经考生本人确认的报名信息一律无效。考生报名信息一经打印确认,任何人不得擅自更改。如因特殊情况确需修改信息的,由考生本人向报名点提出申请,经批准后,由报名点进行修改,并须重新打印后进行确认。已经确认的报名信息存入考生电子档案,签字确认后的报名信息确认表由报名点留存,保存期一年。
7.电子照片采集
电子照片将作为考生本人准考证唯一使用照片,用于考试期间的人像识别比对及毕业电子注册的照片审核,不符合要求的照片会影响考生的考试及毕业,由此造成的后果由考生承担。
电子照片须按照证件照标准采集,头部占照片尺寸的2/3,能反映本人面部特征,人像清晰。文件规格为宽480像素×高640像素,分辨率300dpi,24位真彩色;应符合JPEG标准,压缩后文件大小一般在20KB至40KB;文件扩展名应为JPG。
如考生在参加学业水平合格性考试报名时已经采集过照片且符合要求的,在高考报名时可不再进行照片采集;如未参加过照片采集、已采集的照片与本人差异性较大的、已采集的照片不符合证件照标准要求的,须在高考报名时采集照片。
五、体育类、艺术类专业考试的报考办法
1.报考体育类、艺术类专业考试的考生须在高考报名时一并填报体育类或艺术类专业考试相关信息。报名结束后,考生须在规定的时间内自行上网打印专业考试通知书。考生凭相应的专业考试通知书和本人身份证参加专业考试。
2.报考江苏省2023年普通高校招生艺术类专业省统考的考生,须于11月1日至7日进行艺术类专业省统考信息确认和缴费,截止时间为11月7日17时。考生完成网上支付后,须返回系统查询缴费状态,当缴费状态为“已缴费”时方可打印专业考试信息确认表。
3.报考有关院校艺术类专业校考的考生,如其所报考专业是省统考涵盖专业,须根据江苏省及招生高校的要求,参加相关专业省统考且省统考成绩合格,方能按招生院校的录取规则参加录取。2023年江苏省普通高校招生艺术类专业省统考涵盖专业范围按《省教育考试院关于调整江苏省普通高校招生艺术类专业省统考涵盖专业范围的通知》(苏教考招〔2019〕17号)和《省教育考试院关于补充江苏省普通高校招生美术与设计类专业省统考涵盖专业范围等事项的通知》(苏教考招〔2020〕6号)有关规定执行。
4.江苏省2023年普通高校招生体育类专业省统考信息确认和缴费时间另行通知。
六、残疾考生申请合理便利的相关要求
残疾考生申请合理便利的,按照《江苏省2023年残疾考生考试合理便利申请办法》执行。具体要求详见附件4。
七、享受照顾政策考生申请办法
凡是申请享受照顾政策的,按照《江苏省2023年普通高校招生享受照顾政策考生申请办法》执行。具体要求详见附件5。
八、其他特殊类型考生报名办法
报考强基计划、综合评价招生、高水平运动队、高水平艺术团、保送生等特殊类型以及各类单独考试招生的考生除须参加高考报名外,还须按照招生高校规定的时间与方式,自行向报考高校办理报名考试手续,由招生高校进行资格审核。
附件:
1.江苏省2023年普通高校招生考生借考申请表
2.2023年来苏务工就业人员随迁子女高考报名申请表
3.江苏省2023年普通高校招生考生报名信息采集表
4.江苏省2023年残疾考生考试合理便利申请办法
5.江苏省2023年普通高校招生享受照顾政策考生申请办法
☻
本文内
容来
源江苏省教育考试院
,
仅供交流学习,版权均归原作者所有
热度排行
关于印发山东省2024年普通高等学校艺术类专业招生工作实施方案的通知
艺考日常
武汉工程科技学院2024年艺术类报考指南
艺考日常
山东省2024年艺术类专业招生工作实施方案政策解读发布!
艺考日常
宁夏2024年普通高考补报名时间确认
艺考日常
北京考区2024年全国广播电视播音员主持人资格考试公告
考核考试
新疆考区2024年全国广播电视播音员主持人资格考试公告
考核考试
陕西考区2024年全国广播电视播音员主持人资格考试公告
考核考试
山西考区2024年全国广播电视播音员主持人资格考试公告
考核考试
今日头条
李莎旻子首次以簪花造型主持音乐盛典,主持中途突下大雨
从央视主持人到大学老师,张蕾步履不停,在耕耘中闪闪发光!
第十五届北京国际电影节开幕,主持阵容迎来年轻面孔
央视主持人张泽群首用养老卡,网友感慨时光匆匆,不敢相信!
龙洋泪洒现场,八分钟分享感动无数网友
主持人齐思钧自曝曾患双相情感障碍
参加央视主持人大赛如何脱颖而出?这份参赛锦囊请查收!
知名主持人梁田回应35岁不结婚