40所播音院校公布录取分数线

2022-07-26 04:00 播音主持艺考网 艺考日常
01.中国传媒大学
02.黄冈师范学院
 
03.西安交通大学城市学院
04.山东青年政治学院
 
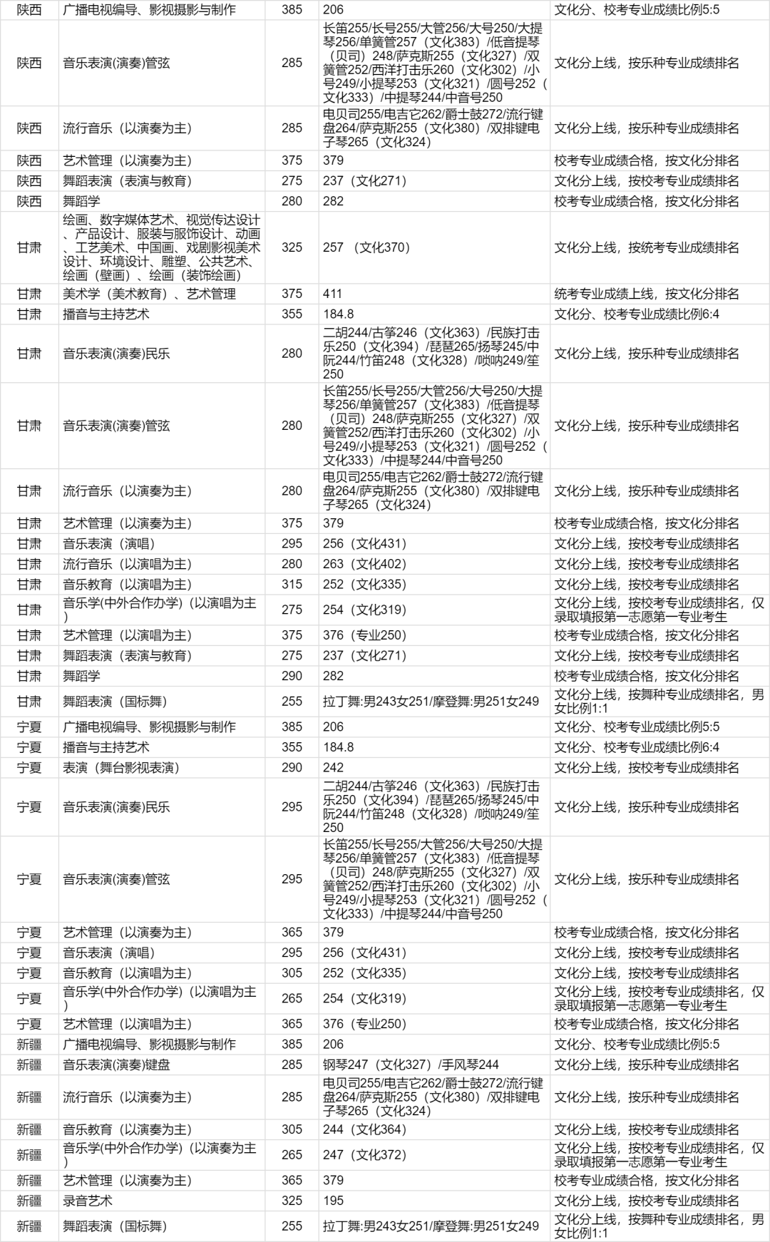
甘肃
 
重庆
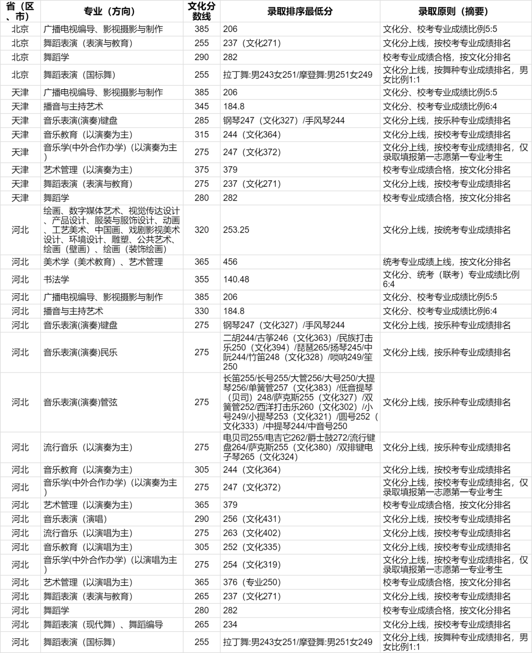
河北
说明:播音联考综合成绩=文化分×0.7+(专业分÷专业满分)×750×0.3;
舞蹈统考综合成绩=文化分×0.3+(专业分÷专业满分)×750×0.7;
美术统考综合成绩=文化分×0.3+(专业分÷专业满分)×750×0.7。
05.宝鸡文理学院
06.上海戏剧学院
07.西南石油大学
08.桂林学院

09.北京电影学院

 

1.戏剧影视文学专业(创意策划) 专业考试合格的考生,文化考试成绩达到考生所在省本科一批录取最低控制分数线(文、理)的95%后,按专业考试成绩从高分到低分排序,择优录取。最终录取到专业排名第45名。
2. 戏剧影视文学专业(剧作) 专业考试合格的考生,文化考试成绩达到考生所在省本科一批录取最低控制分数线(文、理)的95%后,按专业考试成绩从高分到低分排序,择优录取。最终录取到专业排名第28名。
3. 戏剧影视导演专业 专业考试合格的考生,文化考试成绩达到考生所在省本科一批录取最低控制分数线(文、理)的80%后,按专业考试成绩从高分到低分排序,择优录取。最终录取到专业排名第24名。
4. 表演专业 专业考试合格的考生,文化考试成绩达到考生所在省艺术类(同科类或对应科类)本科录取最低控制分数线(文、理)后,按专业考试成绩从高分到低分排序,择优录取。最终录取到专业排名第142名。
5. 影视摄影与制作专业 专业考试合格的考生,文化考试成绩达到考生所在省本科一批录取最低控制分数线(文、理)的75%后,按专业考试成绩从高分到低分排序,择优录取。最终录取到专业排名第21名。
6. 录音艺术专业(电影录音) 专业考试合格的考生,文化考试成绩达到考生所在省本科一批录取最低控制分数线(文、理)的90%后,按参加全国普通高等学校招生考试中的文化考试成绩与所在省本科一批录取最低控制分数线(文、理)的分数比值从高到低排序,择优录取。最终比值为:100。
7. 作曲与作曲技术理论专业 专业考试合格的考生,文化考试成绩达到考生所在省艺术类(同科类或对应科类)本科录取最低控制分数线(文、理)后,按专业考试成绩从高分到低分排序,择优录取。最终录取到专业排名第14名。
8. 艺术与科技专业 专业考试合格的考生,文化考试成绩达到考生所在省本科一批录取最低控制分数线(文、理)后,按参加全国普通高等学校招生考试中的文化考试成绩与所在省本科一批录取最低控制分数线(文、理)的分数比值从高到低排序,择优录取。最终比值为:100.92。
9. 戏剧影视美术设计专业 专业考试合格的考生,文化考试成绩达到考生所在省本科一批录取最低控制分数线(文、理)的70%后,按专业考试成绩从高分到低分排序,择优录取。最终录取到专业排名第51名。
10. 新媒体艺术专业 专业考试合格的考生,文化考试成绩达到考生所在省本科一批录取最低控制分数线(文、理)的70%后,按专业考试成绩从高分到低分排序,择优录取。最终录取到专业排名第23名。
11. 产品设计专业 专业考试合格的考生,文化考试成绩达到考生所在省本科一批录取最低控制分数线(文、理)的70%后,按专业考试成绩从高分到低分排序,择优录取。最终录取到专业排名第14名。
12. 环境设计专业 专业考试合格的考生,文化考试成绩达到考生所在省本科一批录取最低控制分数线(文、理)的70%后,按专业考试成绩从高分到低分排序,择优录取。最终录取到专业排名第15名。
13. 跨媒体艺术专业 专业考试合格的考生,文化考试成绩达到考生所在省本科一批录取最低控制分数线(文、理)的70%后,按专业考试成绩从高分到低分排序,择优录取。最终录取到专业排名第12名。
14. 电影学专业(制片与市场) 专业考试合格的考生,文化考试成绩达到考生所在省本科一批录取最低控制分数线(文、理)的90%后,按参加全国普通高等学校招生考试中的文化考试成绩与所在省本科一批录取最低控制分数线(文、理)的分数比值从高到低排序,择优录取。最终比值为:101.10。
15. 电影学专业(电影评论) 专业考试合格的考生,文化考试成绩达到考生所在省本科一批录取最低控制分数线(文、理)的90%后,按参加全国普通高等学校招生考试中的文化考试成绩与所在省本科一批录取最低控制分数线(文、理)的分数比值从高到低排序,择优录取。最终比值为:101.35。
16. 摄影专业 专业考试合格的考生,文化考试成绩达到考生所在省本科一批录取最低控制分数线(文、理)的80%后,按专业考试成绩从高分到低分排序,择优录取。最终录取到专业排名第51名。
17. 动画专业 专业考试合格的考生,文化考试成绩达到考生所在省本科一批录取最低控制分数线(文、理)的70%后,按专业考试成绩从高分到低分排序,择优录取。最终录取到专业排名第114名。
18. 漫画专业 专业考试合格的考生,文化考试成绩达到考生所在省本科一批录取最低控制分数线(文、理)的70%后,按专业考试成绩从高分到低分排序,择优录取。最终录取到专业排名第55名。
19. 戏剧影视文学专业(动漫策划) 专业考试合格的考生,文化考试成绩达到考生所在省本科一批录取最低控制分数线(文、理)的95%后,按专业考试成绩从高分到低分排序,择优录取。最终录取到专业排名第74名。
20. 影视技术专业 专业考试合格的考生,文化考试成绩达到考生所在省本科一批录取最低控制分数线(文、理)后,按专业考试成绩从高分到低分排序,择优录取。最终录取到专业排名第44名。
21. 广播电视编导专业 专业考试合格的考生,文化考试成绩达到考生所在省本科一批录取最低控制分数线(文、理)的85%后,按参加全国普通高等学校招生考试中的文化考试成绩与所在省本科一批录取最低控制分数线(文、理)的分数比值从高到低排序,择优录取。最终比值为:96.79。
22. 播音与主持艺术专业 专业考试合格的考生,文化考试成绩达到考生所在省本科一批录取最低控制分数线(文、理)的85%后,按专业考试成绩从高分到低分排序,择优录取。最终录取到专业排名第47名。
23. 数字媒体艺术专业 专业考试合格的考生,文化考试成绩达到考生所在省本科一批录取最低控制分数线(文、理)的70%后,按专业考试成绩从高分到低分排序,择优录取。最终录取到专业排名第107名。
说明:
1.我校艺术类本科各专业录取规则的执行,均须符合考生所在省(自治区、直辖市)艺术类本科投档录取规则。如我校艺术类本科专业的高考文化录取控制分数线低于考生所在省(自治区、直辖市)划定的艺术类(同科类或对应科类)本科录取最低控制分数线,则执行考生所在省(自治区、直辖市)划定的艺术类(同科类或对应科类)本科录取最低控制分数线。
2.校定分数线、分数比值的计算公式为:
分数比值=考生文化课成绩(不含政策性加分)÷ 考生所在省本科一批录取最低控制分数线【文、理】× 100
①上述公式在完成乘以100的计算之后,如遇小数点后有多位的情况,即保留小数点后两位小数。对于两位小数后面的小数部分,按照直接舍去不进位的计算办法。例如,某文科考生高考成绩403分,该考生高考所在省的文科本科一批录取最低控制分数线576分,按照上述方法计算出来的分数比值为69.96。
②依据教育部《2022年普通高等学校招生工作规定》文件:所有高考加分项目及分值均不得用于高校不安排分省招生计划的艺术类专业等招生项目。所以上述分数比值计算公式中,考生文化课成绩为实考分,不含政策性加分。
③对于实行高考综合改革以及本科录取批次合并的省(自治区、直辖市),我校将按照教育部以及考生所在省(自治区、直辖市)相关规定执行。
北京市、天津市、河北省、辽宁省、上海市、江苏省、浙江省、福建省、山东省、湖北省、湖南省、广东省、海南省、重庆市、青海省考生使用“特殊类型招生控制分数线”进行分数比值计算。
④对于个别省份艺术类考生文化成绩满分与普通类考生文化成绩满分不一致时:高考文化课成绩比值计算办法依据考生所在省规定执行;对于考生所在省未做出相关规定的,分数比值计算办法为:【艺术类考生文化成绩(不含政策性加分)÷艺术类高考文化满分×普通类高考文化满分】÷考生所在省本科一批录取最低控制分数线【文、理】× 100。(同上:上述公式在完成乘以100的计算之后,如遇小数点后有多位的情况,即保留小数点后两位小数。对于两位小数后面的小数部分,按照直接舍去不进位的计算办法。)
⑤如遇教育部以及考生所在省(自治区、直辖市)本年度普通高等学校招生工作有其它补充规定,按相关规定执行。
3.关于成绩并列:
①按照专业考试成绩排序择优录取的各专业(含招考方向),录取时如果遇到专业考试成绩并列的情况,则依据考生文化考试成绩的分数比值从高到低排序择优录取。
②按照文化成绩的分数比值排序择优录取的各专业(含招考方向),录取时如果遇到分数比值排序并列的情况,则依据专业考试成绩从高分到低分排序择优录取。
4.关于报考专业与艺术类省级统考对应关系
请考生参照《北京电影学院2022年艺术类本科、高职招生简章》附件1。
5.关于上海市生源
由于上海市2022年高考延期,按照上级主管部门的统一要求,经协商确定上海市生源录取方案为:上海市生源的录取标准与全国录取标准保持一致,报考考生达到我校相应专业的全国录取标准的予以录取,所需招生计划以上级主管部门统一安排为准,上海市生源的投档录取时间以上海市统一安排为准。

 

10.新疆艺术学院

 

我校2022年本科招生录取工作,严格按照教育部有关文件和《新疆艺术学院2022年普通本科招生章程》有关规定执行。各专业录取原则如下:
一、普通本科艺术类各专业
考生报考专业涉及到所属省级统考有达标要求的,考生必须参加省级统考,且成绩合格。不同专业(含方向)录取原则如下:
1.按高考文化课成绩排序
广播电视编导、影视摄影与制作、戏剧影视文学、艺术管理专业,按照志愿优先的原则,以高考文化课成绩从高到低择优录取。
书法学专业,外省考生在省统考合格、新疆考生在校考合格的基础上,按照志愿优先的原则,以高考文化课成绩从高到低择优录取。
2.按专业成绩排序
舞蹈学、舞蹈表演、舞蹈编导、音乐表演、音乐学(木卡姆与麦西来甫研究)、表演专业,在校考合格且高考文化课成绩达到我校相应专业录取最低控制分数线的前提下,按照志愿优先的原则,以专业成绩从高到低择优录取。
3.按综合分排序
作曲与作曲技术理论、录音艺术、播音与主持艺术专业,在校考合格且高考文化课成绩达到我校相应专业录取最低控制分数线的前提下,按照志愿优先的原则,以综合分从高到低择优录取。
音乐学专业,在省统考合格且高考文化课成绩达到我校相应专业录取最低控制分数线的前提下,按照志愿优先的原则,以综合分从高到低择优录取。
美术设计大类:美术学、绘画、雕塑、戏剧影视美术设计、动画、视觉传达设计、数字媒体艺术、产品设计、环境设计专业,在省统考合格且高考文化课成绩达到我校相应专业录取最低控制分数线的前提下,按照分数优先,遵循志愿的原则,以综合分从高到低择优录取。
综合分=专业成绩×系数×50%+文化课成绩×50%
系数=高考文化课满分/专业成绩满分(统考或校考)
4.录取过程中,最后一名出现同分时,以高考文化课成绩录取的专业按语文、外语、数学顺序优先录取高分考生;以专业分和综合分排序录取的专业按文化课总成绩、语文、外语、数学的顺序优先录取高分考生。
5.艺术类本科专业不分省计划为文理兼招,统一排序,录取时不单列文理计划数。如有省份对招生计划编制另有要求,按照该省份规定执行。
6.我校为教育部确定的独立设置的本科艺术院校,可自行划定录取控制分数线,文化分数线原则上不低于生源省份艺术类同科类本科专业录取控制分数线。
7.若考生生源省级招生主管部门对录取批次或其他录取事项另有要求,我校按照生源省份规定执行。
二、普通本科非艺术类各专业
普通本科非艺术类各专业,录取原则按照各省(自治区、直辖市)招生主管部门公布的普通本科相应批次录取办法执行。考生高考文化分数原则上不得低于生源省份规定的普通本科相应批次分数线,按照分数优先,遵循志愿的原则,确定考生的录取专业。专业志愿无法满足时,若服从调剂,则调剂到尚未录满的专业,不服从调剂的,作退档处理。
三、录取分数线

 

 

11.西安科技大学

 

 

12.西安外国语大学

 

 

13.长沙学院

 

 

14.暨南大学

 

 

15.河南大学

 

 

16.辽宁大学

 

2022年,我校招生计划覆盖全国31个省、市、自治区,包括普通类、普通类(中外合作办学)、普通类(中外学分互认项目)、艺术类、国家专项计划、地方专项计划、新疆内地高中班、高水平运动队等计划类别。
具体录取进展情况如下:
注:录取结果以各省招生考试机构公布为准。最低分为首次投档已录取考生最低分(艺术类部分专业为专业成绩最低分或综合分)。

 

17.西华师范大学

 

 

18.西安工程大学

我校2022年本科招生录取工作截止2022年7月12日12:00已结束录取工作的省份、批次具体情况如下(持续更新)
北京
天津
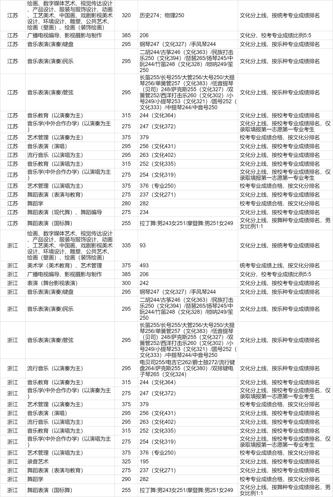
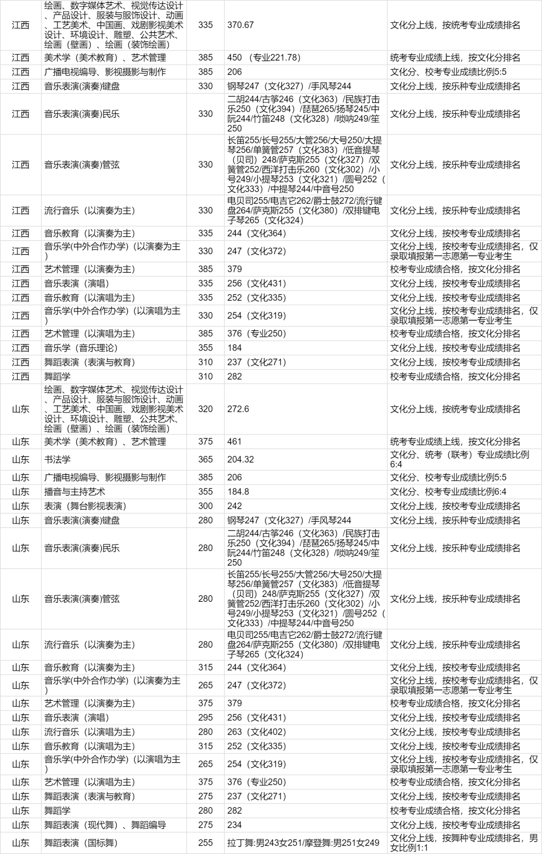
山西
浙江
江西
陕西

 

19.成都理工大学

 

 

20.四川外国语大学

 

 

21.沈阳音乐学院

 

 

22.华中师范大学

 

一、录取进度
二、分数线统计
艺术类
体育类
分省分数
三、温馨提示
以上查询结果仅供参考,请以省(市、区)招办公布信息为主。请勿到非官方网站查询录取情况,不要将自己相关信息(如考生号、身份证号)泄露,以免造成自己不必要的损失。

 

23.四川师范大学

 

一、艺术类专业(美术学类、戏剧与影视学类、设计学类、书法类、理论类)
我校艺术类专业文化课成绩总分须达到考生所在省艺术类对应录取批次的最低控制分数线和我校划定的文化成绩最低控制分数线。经学校研究决定,划定四川美术学院2022年本科招生录取文化控制分数线360分(不分文理),单科成绩不作要求。
根据教育部《2022年普通高等学校招生工作规定》:所有高考加分项目及分值均不得用于高校不安排分省招生计划的艺术类专业。我校艺术类专业录取时不承认政策加分,按高考原始分划定控制线和进行录取工作,满分不是750分的按750分折算。
二、普通类专业(艺术教育、工业设计、建筑学、风景园林)
文化课成绩须达到考生所在省对应录取批次的最低控制分数线,按计划投放省份招生主管部门2022年高考普通类投档规定执行,单科成绩不作要求。

 

24.北京体育大学

根据《北京体育大学2022年播音与主持艺术专业招生简章》第四条第5款规定,结合已公布的2022年各省相关批次分数线,现将我校播音与主持艺术专业招生涉及省份批次线及最低录取控制分数线进行公示,具体如下:
涉及省份考生应根据省招办发布具体计划数,结合《北京体育大学2022年播音与主持艺术专业招生简章》相关要求,合理判断,科学填报志愿。
25.云南艺术学院
云南艺术学院2022年艺术类专业高考文化课成绩录取控制分数线(适用于云南省考生)
根据《教育部办公厅关于做好2022年普通高等学校部分特殊类型招生工作的通知》(教学厅〔2021〕7 号)规定,结合我省2022年艺术类专业高考文化课成绩录取控制分数线划线情况及学校各专业艺术人才选拔要求,现将我校2022年各艺术类本科专业的高考文化课成绩录取控制分数线(适用于云南省考生)公布如下:

注:
1.考生填报志愿时应准确掌握各招生专业的专业成绩使用办法(见上表),以免影响投档;
2.各专业的招生批次,招生计划数以《2022年云南省普通高等学校招生计划》公布的为准;
3.报考各专业的考生,须专业成绩合格(戏剧学、戏剧影视文学专业除外),文化成绩达到相应科类(文科、理科)录取最低控制分数线,按相应录取规则择优录取。
26.杭州师范大学
浙江省艺术、体育类专业录取情况

27.河北传媒学院
河南省:
艺术类本科A段(文科)
校考:表演  73.078分,表演(国标舞)  73.320分,表演(学前表演)  72.840分,播音与主持艺术  72.540分,动画  67.767分,广播电视编导  65.217分,录音艺术  64.017分,书法学  69.633分,数字媒体艺术  63.417分,戏剧影视导演  64.267分,戏剧影视文学  64.533分,艺术与科技  66.110分,影视摄影与制作  63.483分
美术统考:雕塑  228分,服装与服饰设计  238分,环境设计  228分,绘画  228分,漫画  231分,美术学  229分,视觉传达设计  234分,新媒体艺术  232分
舞蹈统考:舞蹈编导  163分,舞蹈表演  161分
声乐统考:音乐表演(声乐 )  160分,流行音乐(声乐 )  163分
器乐统考:音乐表演(器乐 )  162分,流行音乐(器乐 )  165分
艺术本科A段(理科):
校考:表演(服装设计与表演)  78.100分,播音与主持艺术  73.247分,广播电视编导  63.733分,录音艺术  59.033分,数字媒体艺术  64.433分,戏剧影视导演  64.933分,戏剧影视美术设计  56.167分,戏剧影视文学  65.717分,艺术与科技  71.320分,影视摄影与制作  63.600分
美术统考:雕塑  213分,服装与服饰设计  242分,环境设计  215分,绘画  241分,漫画  223分,美术学  226分,视觉传达设计  228分,新媒体艺术  251分
舞蹈统考:舞蹈编导  163分,舞蹈表演  164分
声乐统考:音乐表演(声乐)  160分,流行音乐(声乐)  173分
器乐统考:音乐表演(器乐)  170分,流行音乐(器乐)  169分
河北省:本科提前批B段(声乐统考),音乐表演  481.238分,流行音乐  476.475分
本科提前批B段(器乐统考):音乐表演  434.179分,流行音乐  429.405分
本科提前批B段(舞蹈统考):舞蹈表演  461.325分,舞蹈编导  459.484分
本科提前批B段(美术统考):服装与服饰设计  492.100分,视觉传达设计  504.100分,环境设计  498.725分,美术学  510.788分,数字媒体艺术  504.988分,绘画  492.263分,漫画  494.738分,雕塑  492.250分,新媒体艺术  500.088分
本科提前批B段(校际联考):表演(服装设计与表演)  514.350分,播音与主持艺术  468.325分,广播电视编导  467.638分,戏剧影视导演  465.388分,戏剧影视文学  467.875分,影视摄影与制作  464.538分,书法学  549.758分
重庆市:
艺术本科批A段:音乐表演  223.46分
【认定重庆市音乐表演(钢琴)专业统考成绩。】
艺术本科批B段:录音艺术  58.550分,影视摄影与制作  59.967分,摄影  59.333分
浙江省:
艺术类第一批:表演  74.426分,广播电视编导  71.000分,播音与主持艺术  78.093分
艺术类第二批:,音乐表演  495.000分,视觉传达设计  539.000分,环境设计  531.000分,服装与服饰设计  536.000分
天津市:
艺术类本科批校考阶段非自划线院校:表演  78.702分,摄影  63.617分,影视摄影与制作  59.617分
江西省:
提前本科(一)、艺术类(统招):表演  73.510分,戏剧影视文学  66.083分,广播电视编导  66.667分,戏剧影视导演  63.767分,播音与主持艺术  74.123分,影视摄影与制作  65.583分,摄影  63.033分,书法学  69.355分,数字媒体艺术  61.700分,艺术与科技  70.320分,音乐表演(器乐)  151.73分,表演(体育表演)  75.127分,表演(国标舞)  76.377分,艺术类(统招舞蹈学类),舞蹈表演  161.86分,舞蹈编导  161分
艺术类(统招音乐学类(声乐)):音乐表演(声乐)  157.34分
艺术类(统招美术与设计学类):漫画  351分,视觉传达设计  342.67分,环境设计  334分,服装与服饰设计  340.33分
辽宁省:
艺术类本科批第一阶段(历史类):播音与主持艺术  60.000分
艺术类本科批第一阶段(物理类):播音与主持艺术  58.300分
艺术类本科批第二阶段(历史类):录音艺术  61.833分,摄影  64.283分,艺术与科技  70.070分
艺术类本科批第二阶段(物理类):录音艺术  59.211分,摄影  56.300分
陕西省:
艺术类提前本科B段(文科):美术学  216.000分,绘画  197.000分,雕塑  197.000分
艺术类提前本科B段(理科):美术学  202.000分,绘画  207.000分,雕塑  205.000分
艺术类提前本科C段(文科):表演  70.989分,广播电视编导  64.333分,播音与主持艺术  73.963分,摄影  62.367分,书法学  63.767分
艺术类提前本科C段(理科):表演  71.301分,广播电视编导  55.283分,播音与主持艺术  73.723分,摄影  56.717分,书法学  60.945分
北京市:
本科提前批艺术B段(非美术):表演  73.463分,戏剧影视文学  63.600分,广播电视编导  60.550分,戏剧影视导演  60.667分,播音与主持艺术  72.330分,影视摄影与制作  61.867分,摄影  62.933分
江苏省:
艺术类提前本科2小批-美术(历史类):漫画  461分,美术学  454分,绘画  438分,雕塑  438分,视觉传达设计  464分,环境设计  456分,服装与服饰设计  447分
艺术类提前本科2小批-美术(物理类):漫画  448分,美术学  457分,绘画  460分,雕塑  456分,视觉传达设计  460分,环境设计  458分,服装与服饰设计  458分
艺术类提前本科2小批-声乐(历史类):音乐表演  169分
艺术类提前本科2小批-声乐(物理类):音乐表演  173分
艺术类提前本科2小批-器乐(历史类):音乐表演  176分
艺术类提前本科2小批-器乐(物理类):音乐表演  164分
艺术类提前本科3小批(历史类):戏剧影视文学  63.183分,戏剧影视导演  64.617分,戏剧影视美术设计  65.388分,影视摄影与制作  63.417分,播音与主持艺术  74.393分,广播电视编导  63.317分,录音艺术  61.950分,动画  64.155分,摄影  64.667分,书法学  65.545分,表演(学前表演)  71.635分
艺术类提前本科3小批(物理类):戏剧影视文学  64.017分,戏剧影视导演  63.433分,影视摄影与制作  64.633分,播音与主持艺术  73.543分,广播电视编导  64.533分录音艺术  63.250分,摄影  63.483分,书法学  67.488分
28.南京传媒学院
 

29.郑州经贸学院
江苏艺术本科:环境设计专业录取最低分441分,最高分466分;广播电视编导专业录取最低分486分,最高分488分。
江西艺术本科:视觉传达设计专业录取最低分506.0890383分,最高分509.091142分;广播电视编导专业录取最低分458.2599145分,最高分461.759921分。
安徽艺术本科:视觉传达设计专业录取最低分670.76分,最高分702.26分;环境设计专业录取最低分621.01分,录取最高分668.01分。
福建艺术本科:服装与服饰设计专业录取最低分475.1分,最高分486.4分;广播电视编导专业录取最低分485.2分,录取最高分490分。
河北艺术本科:视觉传达设计专业录取最低分512.15分,最高分514.25分;产品设计专业录取最低分510.775分,最高分513.888分;数字媒体艺术专业录取最低分511.65分,最高分513.985分;航空服务艺术与管理录取最低分362分,最高分379分。
黑龙江艺术本科:环境设计专业录取最低分436.402分,录取最高分439.502分;广播电视编导专业录取最低分270.301分,录取最高分285.401分;播音与主持艺术专业录取最低分275.901分,录取最高分282.401分。
浙江艺术本科:环境设计专业录取最低分521分,最高分529分;产品设计专业最低分524分,录取最高分528分;广播电视编导专业录取最低分517分,录取最高分524分。
河南艺术本科:

30.成都艺术职业大学
四川省2022年普通高校招生艺术类本科第一批、体育类本科批已于7月20日开始投档录取,现将我校2022年四川省艺术类本科第一批、体育类本科批调档线公布如下。

31.广西艺术学院
 
32.成都锦城学院
江苏省艺术类录取情况
 
海南省艺术类录取情况
 
河北省艺术类录取情况
 
安徽省艺术类录取情况
 
贵州省艺术类录取情况
 
重庆市艺术类录取情况
广西省艺术类录取情况
辽宁省艺术类录取情况
陕西省艺术类录取情况
 
黑龙江省艺术类录取情况
 

福建省艺术类录取情况
 
33.河北地质大学
 

34.华南农业大学
 

35.沈阳大学
 

36.安徽师范大学
一、江苏省艺术类
音乐学专业录取最低分:203分(专业分)
美术学专业录取最低分:519分(综合分)
美术学类录取最低分:515分(综合分)
设计学类录取最低分:514分(综合分)
二、海南省艺术类
音乐学专业录取最低分:191.6分(专业分)
舞蹈表演专业录取最低分:210.4分(专业分)
三、辽宁省艺术类
播音与主持艺术专业录取最低分:62.4分(综合分)
四、安徽省艺术类二批B段
音乐表演专业录取最低分:641.6分(按主项成绩录取)
美术学类录取最低分:763.27分(综合分)
设计学类录取最低分:765.55分(综合分)
美术学专业录取最低分:767.24分(综合分)
书法学专业录取最低分:674.28分(综合分)
航空服务艺术与管理专业录取最低分:637.96分(综合分)
播音与主持艺术专业录取最低分:667.87分(综合分)
动画专业录取最低分:764.77分(综合分)
影视摄影与制作专业录取最低分:762.55分(综合分)
舞蹈表演专业(体育舞蹈、健美操)录取最低分:663.40分(综合分)
舞蹈表演专业(民族民间舞、古典舞、现当代舞、芭蕾方向)录取最低分:726.8分(综合分)
音乐学专业录取最低分:742.23分(综合分)
五、河北省艺术类
动画专业录取最低分:555.013分(综合分)
美术学专业录取最低分:557.775分(综合分)
美术学类录取最低分:558.9分(综合分)
设计学类录取最低分:558.275分(综合分)
六、湖南省艺术类
动画专业录取最低分:305.5分(综合分)
音乐学专业录取最低分:328.4分(综合分)
音乐表演专业(大提琴)录取最低分:323.1分(综合分)
音乐表演专业(低音提琴)录取最低分:298.2分(综合分)
音乐表演专业(竖琴)录取最低分:296.8分(综合分)
音乐表演专业(二胡)录取最低分:318分(综合分)
舞蹈表演专业录取最低分:316分(综合分)
播音与主持艺术专业录取最低分:737分(综合分)
影视摄影与制作专业录取最低分:722分(综合分)
七、福建省艺术类 
美术学类录取最低分:537.1分(综合分) 
设计学类录取最低分:534.5分(综合分)
动画专业录取最低分:534.6分(综合分)
美术学专业录取最低分:545.2分(综合分)
音乐学专业录取最低分:569分(综合分)
舞蹈表演专业录取最低分:568.45分(综合分)
37.山东艺术学院
 
38.海南师范大学
 
39.内江师范学院
 

 
40.南阳师范学院

艺考生,祝你一切都好!
☻ 
本文内容来源网络
仅供交流学习,版权均归原作者所有