首页
声向标
主播圈
学播音
找主持
首页
>
声向标
>
详情
上海2022高考招生录取时间出炉
2022-07-13 04:00
播音主持艺考网
艺考日常
2022年上海市普通高校招生统一文化考试于7月9日顺利结束,考试成绩将于7月23日开通查询。
7月24日起,考生成绩通知单将由中国邮政速递物流股份有限公司上海市分公司(EMS)按照考生高考报名表上填写的本市通讯地址投递到考生家中。在考试成绩公布前,相关考生还需注意以下事项:
1.已于6月18日、19日参加本市普通高中学业水平等级性考试的考生,可于7月15日18:00起通过“上海招考热线”网站(www.shmeea.edu.cn)或扫描以二维码查询本次考试成绩。
若对本人考试成绩有疑问,可于7月16日10:00至17日16:00通过“上海招考热线”网站申请成绩复核。具体见《2022年上海市普通高中学业水平等级性考试成绩将于7月15日开通查询》。
2.有意向报考综合评价批次招生院校的考生,须于7月15日前登录教育部“阳光高考”特殊类型招生报名平台(https://bm.chsi.com.cn/)进行网上报名,并于7月15日起关注所报考招生院校的初审结果,具体要求详见各校招生简章。
3.已于5月完成公安类院校报考意向登记的考生,请按相关通知要求于7月10日至7月16日(普通场)、7月22日(特设专场)分期分批到上海公安学院(浦东新区崇景路100号)参加面试、体能测评。具体见《2022年上海市普通高校公安类院校招生面试、体能测评、招生体检即将开始》。
4.已于6月完成军队院校报考意向网上登记并提交《军队院校招收普通高中毕业生政治考核表》的考生,请关注“上海招考热线”网站(www.shmeea.edu.cn)发布的相关信息,查询政治考核结果。政治考核合格且高考成绩达到上海市特殊类型招生控制分数线的考生,请按相关通知要求于7月下旬参加面试和体格检查。
5.有意向报考中国消防救援学院的考生,须于7月26日前登录中国消防救援学院招生网(https://www.cfri.edu.cn/zs)完成网上报考意向登记并自行下载《中国消防救援学院招收青年学生政治考核表》。上海市消防员招录工作办公室将会同上海市教育考试院对考生报名资格进行审核,报名资格审核通过且高考成绩(含政策性加分)达到上海市特殊类型招生控制分数线的考生需参加后续组织的体格检查、心理测试和面试等考核选拔程序,具体日程安排请及时关注“上海招考热线”网站发布信息。
6.参加本科提前批次中采用综合评价方式招生院校校测的考生,应根据招生院校规定的时间和具体要求参加校测,具体安排可咨询所报考院校。
7.报考强基计划的考生,需根据报考院校的相关安排进行强基计划“考生确认”。强基计划试点院校公布入围考生名单后,考生需根据报考院校安排参加强基计划校测,相关“考生确认”、校测安排以及防疫要求等,请考生及时关注报考院校发布的官方信息。
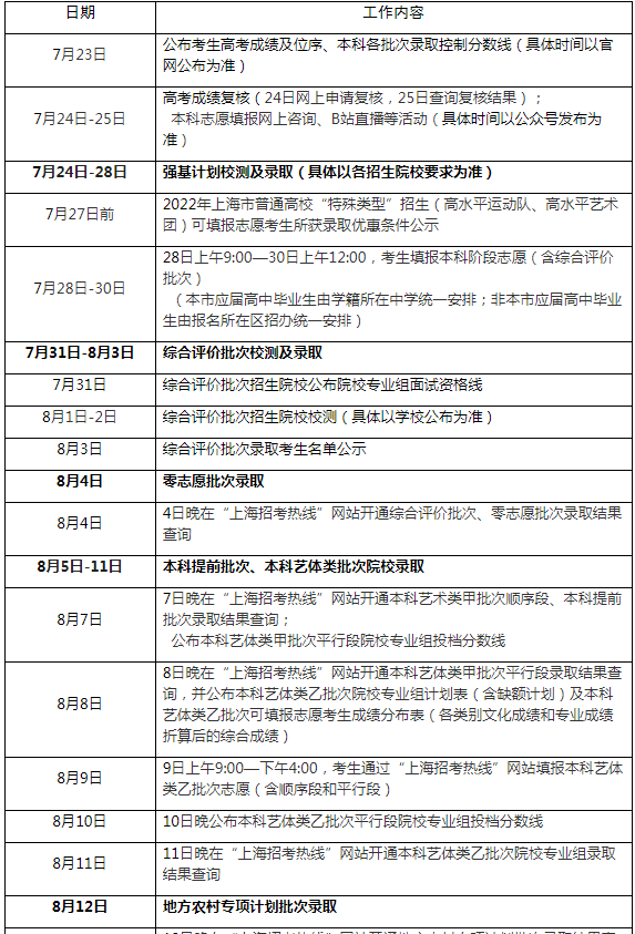
2022年上海市普通高等学校招生录取工作日程如下:
☻
本文内
容来
源上海教育考试院
,
仅供交流学习,版权均归原作者所有
热度排行
关于印发山东省2024年普通高等学校艺术类专业招生工作实施方案的通知
艺考日常
武汉工程科技学院2024年艺术类报考指南
艺考日常
山东省2024年艺术类专业招生工作实施方案政策解读发布!
艺考日常
宁夏2024年普通高考补报名时间确认
艺考日常
北京考区2024年全国广播电视播音员主持人资格考试公告
考核考试
新疆考区2024年全国广播电视播音员主持人资格考试公告
考核考试
陕西考区2024年全国广播电视播音员主持人资格考试公告
考核考试
山西考区2024年全国广播电视播音员主持人资格考试公告
考核考试
今日头条
李莎旻子首次以簪花造型主持音乐盛典,主持中途突下大雨
从央视主持人到大学老师,张蕾步履不停,在耕耘中闪闪发光!
第十五届北京国际电影节开幕,主持阵容迎来年轻面孔
央视主持人张泽群首用养老卡,网友感慨时光匆匆,不敢相信!
龙洋泪洒现场,八分钟分享感动无数网友
主持人齐思钧自曝曾患双相情感障碍
参加央视主持人大赛如何脱颖而出?这份参赛锦囊请查收!
知名主持人梁田回应35岁不结婚