首页
声向标
主播圈
学播音
找主持
首页
>
声向标
>
详情
2022各省征集志愿日程汇总
2022-07-13 04:00
播音主持艺考网
艺考日常
安徽
河南
陕西
江西
甘肃
黑龙江
吉林
7月11日9时—13 时:提前批文史、理工农医类、艺术类。
新疆
四川
云南
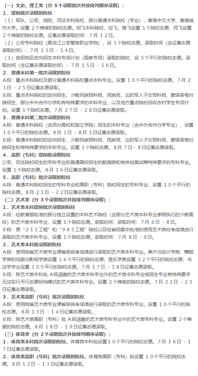
一、文科、理科录取安排
二、艺术、体育类专业录取安排
三、三校生
广西
拓展阅读:
最新2022播音院校录取规则及各省录取线汇总
2022各省录取批次线及专业合格线汇总
艺考生,说说你还想了解哪些内容?
☻
本文内
容来
源网络
,
仅供交流学习,版权均归原作者所有
热度排行
关于印发山东省2024年普通高等学校艺术类专业招生工作实施方案的通知
艺考日常
武汉工程科技学院2024年艺术类报考指南
艺考日常
山东省2024年艺术类专业招生工作实施方案政策解读发布!
艺考日常
宁夏2024年普通高考补报名时间确认
艺考日常
北京考区2024年全国广播电视播音员主持人资格考试公告
考核考试
新疆考区2024年全国广播电视播音员主持人资格考试公告
考核考试
陕西考区2024年全国广播电视播音员主持人资格考试公告
考核考试
山西考区2024年全国广播电视播音员主持人资格考试公告
考核考试
今日头条
李莎旻子首次以簪花造型主持音乐盛典,主持中途突下大雨
从央视主持人到大学老师,张蕾步履不停,在耕耘中闪闪发光!
第十五届北京国际电影节开幕,主持阵容迎来年轻面孔
央视主持人张泽群首用养老卡,网友感慨时光匆匆,不敢相信!
龙洋泪洒现场,八分钟分享感动无数网友
主持人齐思钧自曝曾患双相情感障碍
参加央视主持人大赛如何脱颖而出?这份参赛锦囊请查收!
知名主持人梁田回应35岁不结婚