首页
声向标
主播圈
学播音
找主持
首页
>
声向标
>
详情
纯干货!艺考综合分怎么计算?(内附各院校计算方式)
2022-04-22 04:00
播音主持艺考网
艺考日常
目前艺术类录取方式一般是文过专排、专过文排、综合分这三种。
其中综合分占据了很大部分。
综合分由考生专业分和文化分按照院校的综合分计算公式计算得出
,为帮助小伙伴准确的计算综合分,小编整理了2022年采用综合分录取的院校,并附上综合分计算方法,供大家参考。
综合分到底如何计算呢?今天,小编手把手教你如何计算综合分!让你不再是一看就会一做就废,赶紧点收藏,接下这份干货吧!
01.
什么是综合分?
艺术类考生的综合分是由考生的文化课成绩和专业成绩按一定的比例合成的。
常见的综合分公式有:
专业成绩+文化成绩=综合分
专业成绩 x50%+文化成绩 x50%=综合分
(专业成绩/专业满分)x60+(文化成绩/文化满分)x40=综合分
02.
综合分如何计算
每所院校的录取原则都是不同的,有的侧重文化课,有的侧重专业课,我们需要针对每个院校的录取要求进行计算。
小编举个例子给你解释,以浙江传媒学院为例:
浙江传媒学院艺术类专业录取办法如下:
(一)专业考试方式
1 、专业考试包括初试、复试、三试三个阶段。考生请于规定时间登录浙江传媒学院本科招生网(https://zsw.cuz.edu.cn)查看考试结果及考试安排。最终专业考试合格的考生,可于4月中下旬登录学校本科招生网打印“艺术类专业考试合格证”,学校不再邮寄合格证。
2 、因考生不符合所在省专业省统考规定,造成我校专业校考成绩无效,进而影响录取等后果由考生本人承担。
(二)高考录取办法
1、考生所在省份考试院(招生办)规定艺术类专业需进行相关专业统考的,考生需通过该省份相关专业统考。艺术类专业考试合格者,按照各省份考试院(招生办)的规定填报志愿,并参加全国普通高校招生统一文化考试。
2、根据国家有关艺术类专业招生录取办法,我校艺术类本科专业招生录取原则如下:
播音与主持艺术、播音与主持艺术(影视配音)、播音与主持艺术(礼仪文化)录取原则:贯彻德、智、体、美、劳全面考核择优录取的原则,在考生政治思想品德考核和体检合格的情况下,考生文化折算分达到70分以上(含),按专业分和文化折算分4:6比例的综合分排序择优录取,综合分并列的按专业成绩从高到低择优录取。
播音与主持艺术(双语播音)录取原则:贯彻德、智、体、美、劳全面考核择优录取的原则,在考生政治思想品德考核和体检合格的情况下,外语单科成绩105分以上(含),考生文化折算分达到70分以上(含),按专业分和文化折算分4:6比例的综合分排序择优录取,综合分并列的按专业成绩从高到低择优录取。
录音艺术录取原则:贯彻德、智、体、美、劳全面考核择优录取的原则,在考生政治思想品德考核和体检合格的情况下,考生文化折算分达到75分以上(含),按文化折算分排序择优录取,文化折算分并列的按专业成绩从高到低择优录取。
广播电视编导、影视摄影与制作(电视节目制作)、影视摄影与制作(电视摄像)、影视摄影与制作(电影摄影与制作)、摄影、戏剧影视文学、数字媒体艺术录取原则:贯彻德、智、体、美、劳全面考核择优录取的原则,在考生政治思想品德考核和体检合格的情况下,不实行平行志愿投档的省份按文化折算分排序择优录取,文化折算分并列的按高考相关单科文化成绩从高到低排序(比较顺序依次为语文、外语、数学)。实行平行志愿投档的省份按各省相应统考类别(专业)平行志愿投档规则进行择优录取。影视摄影与制作(电影摄影与制作)专业只招收明确填报有该专业志愿的考生。
表演录取原则:贯彻德、智、体、美、劳全面考核择优录取的原则,在考生政治思想品德考核和体检合格的情况下,不实行平行志愿投档的省份按专业分和文化折算分6:4比例的综合分排序择优录取,综合分并列的按专业成绩从高到低择优录取。实行平行志愿投档的省份按各省相应统考类别(专业)平行志愿投档规则进行择优录取。只招收明确填报有该专业志愿的考生。
动画、动画(漫插画)、设计学类(含视觉传达设计、产品设计2个专业)、戏剧影视美术设计录取原则:贯彻德、智、体、美、劳全面考核择优录取的原则,在考生政治思想品德考核和体检合格的情况下,不实行平行志愿投档的省份按专业分和文化折算分5:5比例的综合分排序择优录取,综合分并列的按专业成绩从高到低择优录取。实行平行志愿投档的省份按各省相应统考类别(专业)平行志愿投档规则进行择优录取。
服装与服饰设计(中外合作办学)录取原则:贯彻德、智、体、美、劳全面考核择优录取的原则,在考生政治思想品德考核和体检合格的情况下,不实行平行志愿投档的省份,外语单科成绩95分以上(含),按专业分和文化折算分5:5比例的综合分排序择优录取,综合分并列的按专业成绩从高到低择优录取。实行平行志愿投档的省份,外语单科成绩95分以上(含),按各省相应统考类别(专业)平行志愿投档规则进行择优录取。只招收明确填报有该专业志愿的考生。
音乐表演、舞蹈编导、艺术与科技录取原则:贯彻德、智、体、美、劳全面考核择优录取的原则,在考生政治思想品德考核和体检合格的情况下,不实行平行志愿投档的省份按专业分和文化折算分6:4比例的综合分排序择优录取,综合分并列的按专业成绩从高到低择优录取。实行平行志愿投档的省份按各省相应统考类别(专业)平行志愿投档规则进行择优录取。
以上各专业(方向),按各自录取原则排序后,排序成绩仍并列的将按高考相关单科文化成绩从高到低排序,相关单科的比较顺序依次为语文、外语、数学。
3、文化折算分计算方式:
文化折算分=考生高考总成绩÷考生所在省份普通类本科一批录取控制分数×100。
对于实行新高考综合改革以及合并本科录取批次的省份,普通类本科一批录取控制分数以各省划定的特殊类型招生线为准。
对于艺术类考生文化考试总分与普通类考生文化考试总分不一致的省份,一本线以该省给定的参考分数线为准;未给定参考分数线的省份,参考分数线=(普通类本科一批录取控制分数÷普通类考生文化考试总分)×艺术类考生文化考试总分。
4、相关专业综合分计算方式(专业满分以100分计):
播音与主持艺术、播音与主持艺术(影视配音)、播音与主持艺术(礼仪文化)、播音与主持艺术(双语播音):综合分=专业分×40%+文化折算分×60%。
动画、动画(漫插画)、设计学类(含视觉传达设计、产品设计2个专业)、服装与服饰设计(中外合作办学)、戏剧影视美术设计:综合分=专业分×50%+文化折算分×50%。实行平行志愿规则投档录取的省份,按各省份考试院(招生办)相关规定执行。
表演、音乐表演、舞蹈编导、艺术与科技:综合分=专业分×60%+文化折算分×40%。音乐表演(器乐)招生器种为钢琴、琵琶、扬琴、二胡、古筝、竹笛、小提琴、大提琴。实行平行志愿规则投档录取的省份,按各省份考试院(招生办)相关规定执行。
5、按照考生报考学校志愿先后录取,即先录取院校第一志愿的考生,若第一志愿不满时,再录取院校第二志愿考生。实行平行志愿投档的省份按各省份考试院(招生办)的相关规定执行。
6、对于投档考生,有专业志愿的考生优先于无专业志愿的考生安排专业录取,专业录取时按照分数优先、遵循专业志愿原则,专业志愿顺序以高考志愿填报顺序为准,各专业志愿之间无分数级差,同等条件下(录取排序相同)优先考虑第一志愿。当考生填报的专业志愿都未被录取时,对服从专业调剂者,在考生专业合格成绩对应相符的前提下,从高分到低分调剂到未录满专业[不含影视摄影与制作(电影摄影与制作)、表演、服装与服饰设计(中外合作办学)专业]。录取排序成绩四舍五入保留小数点后三位。
7、我校2022年实行全国计划招生的播音与主持艺术、播音与主持艺术(影视配音)、播音与主持艺术(礼仪文化)、播音与主持艺术(双语播音)、录音艺术专业(方向),参照独立设置本科艺术院校招生办法,由学校自主划定艺术类文化分数线。
8、根据教育部相关规定,所有高考加分项目及分值均不得用于不安排分省分专业招生计划的招生项目。2022年实行全国计划艺术类本科专业考生高考总成绩为实考分,不含政策加分。其他分省计划专业认可各省考试院(招生办)对考生的加分政策,但加分分值最高为20分,根据考生加分后的成绩,按照专业录取原则,综合考查德智体美劳状况和相关单科成绩进行录取。
9、录取原则中单科成绩要求以150分为满分计算,具体按各省实际单科总分等比例换算。
10、我校依据招生章程开展招生工作,本招生简章的内容如遇调整,以学校公布的《2022年本科招生录取章程》为准。
11、我校艺术类各专业最终按照教育部有关普通高等院校艺术类专业招生文件精神录取。
好的,我们现在以播音主持专业为例:考生文化折算分达到70分以上(含),按专业分和文化折算分4:6比例的综合分排序择优录取,综合分并列的按专业成绩从高到低择优录取。
举例:假设小张文化分为485分(总分为750分,一本线为540分)
浙江传媒学院文化折算分公式为:文化折算分 = 考生高考总成绩÷考生所在省普通类本科一批录取控制线X100
则文化折算分:485 ÷ 540 x 100 = 89 .8分
若小张同学的专业成绩为88分
则他的综合分为:88 x 40%+ 89.8 x 60% = 89分
03.
注意事项
1、仔细阅读报考院校的招生简章
2、找到你报考专业的综合分计算方式
3、将你的分数套入公式
同学们,现在你应该知道该如何计算你的综合分了吧!
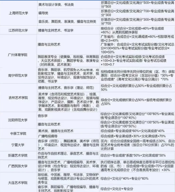
以下为2022年
部分采用综合分计算公式的
院校(
播音与主持艺术专业
)
祝大家都能被心仪院校录取!
☻
本文内
容来
源网络
,
仅供交流学习,版权均归原作者所有
热度排行
关于印发山东省2024年普通高等学校艺术类专业招生工作实施方案的通知
艺考日常
武汉工程科技学院2024年艺术类报考指南
艺考日常
山东省2024年艺术类专业招生工作实施方案政策解读发布!
艺考日常
宁夏2024年普通高考补报名时间确认
艺考日常
北京考区2024年全国广播电视播音员主持人资格考试公告
考核考试
新疆考区2024年全国广播电视播音员主持人资格考试公告
考核考试
陕西考区2024年全国广播电视播音员主持人资格考试公告
考核考试
山西考区2024年全国广播电视播音员主持人资格考试公告
考核考试
今日头条
李莎旻子首次以簪花造型主持音乐盛典,主持中途突下大雨
从央视主持人到大学老师,张蕾步履不停,在耕耘中闪闪发光!
第十五届北京国际电影节开幕,主持阵容迎来年轻面孔
央视主持人张泽群首用养老卡,网友感慨时光匆匆,不敢相信!
龙洋泪洒现场,八分钟分享感动无数网友
主持人齐思钧自曝曾患双相情感障碍
参加央视主持人大赛如何脱颖而出?这份参赛锦囊请查收!
知名主持人梁田回应35岁不结婚