首页
声向标
主播圈
学播音
找主持
首页
>
声向标
>
详情
播音生!各省艺术类文化录取控制线汇总!
2022-03-24 04:00
播音主持艺考网
艺考日常
安徽
2021年文化录取控制线:
艺、体类文化课录取控制分数线
文史:艺术A类(本科)467;艺术B类(本科)389;艺术C类(本科)363;艺术类(高职专科)160;体育类(本科)337;体育类(高职专科)200
理工:艺术A类(本科)374;艺术B类(本科)311;艺术C类(本科)291;艺术类(高职专科)160;体育类(本科)270;体育类(高职专科)200
说明:
艺术A类包括模块一、模块二艺术类本科专业;
艺术B类包括模块六、模块七、模块八艺术类本科专业;
艺术C类包括模块三、模块四、模块五艺术类本科专业。
2022年文化要求:
根据教育部有关文件规定,结合我省实际情况,2022年仍按艺术(文)、艺术(理)分别划定本、专科文化课录取控制线。其中,
模块一、模块二艺术类本科专业原则上不低于普通本科第二批录取控制分数线的90%;
模块三、模块四、模块五艺术类本科专业原则上不低于普通本科第二批录取控制分数线的70%;模块六、模块七、模块八艺术类本科专业原则上不低于普通本科第二批录取控制分数线的75%;艺术类高职(专科)原则上不低于普通高职(专科)批次录取控制分数线的80%。
江西
2021年文化录取控制线:
艺术、体育类各批次文化录取控制分数线为:
艺术学理论类、戏剧与影视学类(其中表演专业除外)以及认可和使用戏剧影视文学(广播电视编导)、
播音与主持艺术专业省统考成绩进行录取的本科专业: 376 分
;
美术与设计学类、音乐学类、舞蹈学类、表演等本科专业:332分;
其他艺术类特殊专业文化线按教育部《普通高等学校本科专业目录(2020年版)》及新增专业目录所对应的专业类文化线执行。
艺术类高职(专科):105分;
2022年文化要求:
1.艺术类本科专业文化线的划定
(1)艺术学理论类(含艺术史论、艺术管理及按照艺术理论类招生的其他专业类专业)、戏剧与影视学类(含戏剧学、电影学、戏剧影视文学、广播电视编导、戏剧影视导演、播音与主持艺术、影视技术、戏剧教育等本学科门类所设专业,不含表演)以及认可和使用戏剧影视文学(广播电视编导)、
播音与主持艺术专业省统考成绩进行录取的专业本科文化线按2022年江西省普通本科最低文化线的85%划定
。
(2)美术与设计类、音乐学类(声乐)、音乐学类(器乐)、舞蹈学类专业(含在教育部阳光平台“高考艺术类信息交互系统”中“省统考子科类”项设定为美术与设计类、音乐学类(声乐)、音乐学类(器乐)、舞蹈学类的其他专业类的专业)及表演专业本科文化线按2022年江西省普通本科最低文化线的75%划定。
(3)艺术类特殊专业本科文化线,按具体专业在《普通高等学校本科专业目录(2020年)》中所对应的专业类执行的文化线执行。
(4)经教育部批准可自主划定艺术类本科专业高考文化成绩录取控制分数线(以下简称自划线)的高校(当年被取消自划线资格的高校除外),在使用专业校考成绩录取江西省考生时,舞蹈表演、表演(戏曲方向)专业依学校申请,经江西省教育考试院批准,可适当降低文化分数要求,按照2022年江西省划定的相应艺术类专业本科文化线下降20分投档。其他艺术类本科专业的文化线,均不得低于2022年江西省划定的对应专业艺术类专业本科文化线。
(5)三校生艺术类本科文化线,按2022年江西省三校生文理类本科文化线的75%划定。
2.艺术类专科专业文化线的划定
(1)艺术类专科文化线,按2022年江西省专科录取控制分数线的70%划定。
(2)三校生艺术类高职文化线,按2022年江西省三校生文理类高职分数线的70%划定。
云南
2021年文化录取控制线:
2022年文化要求:
根据教育部的要求,
艺术类本科文化分录取控制线原则上不低于本省确定的第二批次普通本科录取控制分数线的75%
,艺术类高职(专科)文化分录取控制分数线不得低于本省确定的普通高职(专科)批次最低录取控制分数线的70%。云南省高考文化满分为772分,其中:语文150分、数学150分、外语150分、文(理)科综合300分、学业水平量化成绩22分(11科每科2分)。
考试结束后由云南省招生考试院根据各批次招生计划数和考生的考试成绩综合考虑,分别确定文化和专业录取最低控制分数线,报省招生考试委员会审定通过后向社会公布。
独立设置本科艺术院校(含艺术类本科专业参照执行的高校)可自行划定本校艺术类本科专业考试分数线和文化考试录取控制分数线,划定的分数线须在录取前报云南省招生考试院备案,并通过本校招生网站向社会公布。
贵州
2021年文化录取控制线:
艺术类最低投档控制分数线
(一) 本科(含梯度志愿本科、平行志愿本科)
1.艺术文
播音编导:407分
美术设计:383分
音乐表演:359分
舞蹈:335分
书法学:383分
航空服务艺术与管理:383分
2.艺术理
播音编导:312分
美术设计:294分
音乐表演:275分
舞蹈:257分
书法学:294分
航空服务艺术与管理:294分
(二) 高职(专科)
艺术文:160分
艺术理:160分
(三)教育部批准的独立设置艺术院校本科专业,由院校自行划定高考文化分数线。
2022年文化要求:
辽宁
2021年文化录取控制线:
艺术类 历史学科类
本科文化成绩控制分数线:342分
本科舞蹈学、舞蹈表演、舞蹈编导、表演(仅限京剧表演)专业文化成绩控制分数线:230分
专科文化成绩控制分数线:150分
艺术类 物理学科类
本科文化成绩控制分数线:252分
本科舞蹈学、舞蹈表演、舞蹈编导、表演(仅限京剧表演)专业文化成绩控制分数线:225分
专科文化成绩控制分数线:150分
2022年文化要求:
经教育部批准的独立设置的本科艺术院校(含部分艺术类本科专业参照执行的少数高校)艺术类本科专业,可自主划定高考文化成绩录取控制分数线,自主划定的文化成绩录取控制分数线原则上不得低于我省划定的艺术类本科专业最低录取控制分数线。
重庆
2021年文化录取控制线:
2022年文化要求:
上海
2021年文化录取控制线:
2022年文化要求:
据教育部特殊类型文件要求,应逐步提高艺术类各专业高考文化课成绩录取控制分数线,
本市艺术类本科文化控制分数线不低于本科录取控制分数线的75%
,艺术类高职(专科)文化控制分数线不低于高职(专科)录取控制分数线的70%。
天津
2021年文化录取控制线:
艺术类(不含戏剧与影视学类):324分
艺术类(戏剧与影视学类):463分
2022年文化要求:
市戏剧与影视学类本科专业高考文化课录取控制分数线,将不低于我市普通本科批次(含A、B阶段)录取控制分数线。
山东
2021年文化录取控制线:
2022年文化要求:
浙江
2021年文化录取控制线:
2022年文化要求:
(一)第一批录取
经教育部批准的部分独立设置的本科艺术院校(含部分艺术类本科专业参照执行的少数高校)的艺术类本科专业,文化分数线由招生高校自主划定,自划分数线须于7月7日前报我院备案;艺术第一批中其他高校本科专业的艺术类文化分数线按不低于普通类一段线的75%确定。
(二)第二批录取
1.分类别实行分段填报志愿、分段录取。投档比例为1:1。
2.分段办法。一共分两段。根据考生艺术类综合分成绩,各类别第一段按实考人数的60%确定,第二段按实考人数的90%确定。第二段录取后,如仍有院校专业未完成计划,经学校申请,可视情况决定是否扩大比例征求志愿。
3.投档办法。以考生符合所填报志愿的选考科目范围为前提,分类别以美术、音乐、舞蹈、影视表演、时装表演、
播音主持
、编导、摄制类的综合分成绩为投档依据,实行专业平行志愿投档,直接投到考生所填报的具体学校的具体专业。综合分成绩相同情况下,考生综合分位次在前者优先投档,位次相同时志愿顺序在前者优先投档,位次和志愿顺序均相同则一并投档。考生综合分位次分类别按综合分成绩确定。考生综合分成绩相同时,按专业省统考成绩、高考总分、文化总分、语文数学总分、语文或数学单科成绩、外语成绩、选考科目单科成绩高低排序。全部相同者为同位次。
4.艺术类综合分成绩满分为750分,各类别具体折算方法为:
美术、音乐类的综合分成绩=高考总分×50%+专业省统考成绩×7.5×50%。
舞蹈、影视表演、时装表演类的综合分成绩=高考总分×40%+专业省统考成绩×7.5×60%。
播音主持类的综合分成绩=高考总分×80%+专业省统考成绩×7.5×20%。
编导、摄制类的综合分成绩=高考总分。
西藏
2021年文化录取控制线:
一、普通生源招生录取最低控制分数线
(一)文史类:
重点本科:少数民族350分,汉族448分。
普通本科:少数民族317分,汉族325分。
高职(专科):少数民族225分,汉族225分。
(二)理工类:
重点本科:少数民族317分,汉族415分。
普通本科:少数民族273分,汉族305分。
高职(专科):少数民族200分,汉族200分。
二、艺术、体育类专业招生录取文化成绩最低控制分数线
该类招生录取文化成绩最低控制分数线按普通类招生录取最低控制分数线的70%划定。录取时,文化成绩达到录取规定的,按专业成绩从高到低择优录取,录满为止。
1.文史类
本科:少数民族222分,汉族228分;
专科:少数民族158分,汉族158分。
2.理工类
本科:少数民族191分,汉族214分;
专科:少数民族140分,汉族140分。
2022年文化要求:
暂未公布
福建
2021年文化录取控制线:
2022年文化要求:
暂未公布
海南
2021年文化录取控制线:
2022年文化要求:
暂未公布
广东
2021年文化录取控制线:
一、本科院校
美术类:文化科总分325分,美术术科200分。
音乐类(含音乐学、音乐表演-声乐、音乐表演-器乐):文化科总分325分,音乐术科185分。
舞蹈类:文化科总分260分,舞蹈术科178分。
广播电视编导类:文化科总分405分,广播电视编导术科193分。
书法类:文化科总分325分,书法术科205分。
艺术类校考:文化科总分260分。
二、专科院校
美术类:文化科总分195分,美术术科150分。
音乐类(含音乐学、音乐表演-声乐、音乐表演-器乐):文化科总分190分,音乐术科150分。
舞蹈类:文化科总分170分,舞蹈术科150分。
广播电视编导类:文化科总分310分,广播电视编导术科150分。
书法类:文化科总分195分,书法术科150分。
艺术类校考:文化科总分160分。
三、本科院校订单定向培养农村教师人才(教师专项计划)
美术类:文化科总分325分,美术术科200分。
音乐类:文化科总分325分,音乐术科185分。
2022年文化要求:
暂未公布
北京
2021年文化录取控制线:
2022年文化要求:
暂未公布
湖北
2021年文化录取控制线:
2022年文化要求:
暂未公布
青海
2021年文化录取控制线:
2022年文化要求:
暂未公布
河北
2021年文化录取控制线:
2022年文化要求:
暂未公布
山西
2021年文化录取控制线:
2022年文化要求:
暂未公布
陕西
2021年文化录取控制线:
艺术(文):
文化课本科分数线305分,专科分数线105分;
艺术(理):
文化课本科分数线256分,专科分数线105分。
部分院校对文化课分数线有特殊要求的,以该校招生章程有关规定为准。美术类、播音编导类专业课统考本、专科分数线和省内高校音乐类、舞蹈类专业课校际联考成绩已经公布,考生可登录“陕西省教育考试院门户网站”或“陕西招生考试信息网”查询。非美术、播音编导类的省外院校专业课分数线由各招生院校划定。
2022年文化要求:
暂未公布
黑龙江
2021年文化录取控制线:
1.艺术类本科(含部分艺术本科提前批、艺术本科批院校):
文科文化课为265分,理科文化课为210分。
艺术类本科全省统考专业课最低录取控制分数线,将于艺术类提前批次录取后划定发布。
2.高职专科批文化课控制线:
普通高职专科文史、理工类为160分,艺术类和体育类高职专科为150分。
2022年文化要求:
暂未公布
江苏
2021年文化录取控制线:
2022年文化要求:
暂未公布
湖南
2021年文化录取控制线:
2022年文化要求:
暂未公布
广西
2021年文化录取控制线:
艺术类专业的录取由文化分数线和艺术统考分数线双线控制,各批次的录取最低控制分数线分别为:
艺术本科文化分数线:艺术理类261分,艺术文类310分。
2022年文化要求:
暂未公布
宁夏
2021年文化录取控制线:
一、艺术类(文史)
提前录取艺术本科美术与设计学类、音乐学类、
戏剧与影视学类填报志愿资格线:301分;
提前录取艺术本科舞蹈学类填报志愿资格线:215分;
提前录取高职(专科)艺术专业填报志愿资格线:150分。
二、艺术类(理工)
提前录取艺术本科美术与设计学类、音乐学类、
戏剧与影视学类填报志愿资格线:242分;
提前录取艺术本科舞蹈学类填报志愿资格线:215分;
提前录取高职(专科)艺术专业填报志愿资格线:150分。
2022年文化要求:
暂未公布
内蒙古
2021年文化录取控制线:
美术:本科244;高职高专160
蒙授美术:本科268;高职高专120
音乐:本科250;高职高专160
蒙授音乐:本科243;高职高专120
编导:本科366;高职高专160
其他艺术:本科226;高职高专160
蒙授其他艺术:本科282;高职高专120
2022年文化要求:
暂未公布
甘肃
2021年文化录取控制线:
2022年文化要求:
暂未公布
吉林
2021年文化录取控制线:
1.教育部批准的独立设置的本科艺术类院校,由学校自行划定录取分数线。
2.文科艺术类本科
最低控制分数线为251分。
3.理科艺术类本科
最低控制分数线为228分。
2022年文化要求:
暂未公布
四川
2021年文化录取控制线:
我省2021年普通高等学校艺术类专业招生文化成绩录取控制分数线已确定,现公布如下:
1.美术学类:本科350分
2.设计学类:本科355分
3.美术与设计类:专科140分
4.音乐学类:本科345分,专科140分
5.音乐学(理论)类:本科365分
6.艺术史论(音乐史论)类:本科365分
7.录音艺术类:本科365分,专科140分
8.作曲与作曲技术理论类:本科390分
9.音乐表演类:本科305分,专科140分
10.戏剧影视表演类:本科340分,专科140分
11.播音与主持类:本科370分,专科140分
12.舞蹈、服装表演类:本科295分,专科140分
13.编导类(文科):本科450分,专科140分
14.编导类(理科):本科410分,专科140分
15.书法(毛笔)类:本科400分,专科140分
16.美术与设计类(对口招生):本科215分,专科120分
2022年文化要求:
暂未公布
河南
2021年文化录取控制线:
2022年文化要求:
暂未公布
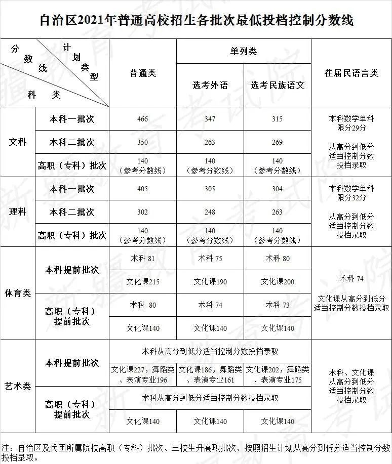
新疆
2021年文化录取控制线:
2022年文化要求:
暂未公布
艺考生,高考冲刺加油!
☻
本文内
容来
源艺考生APP
,
仅供交流学习,版权均归原作者所有
热度排行
关于印发山东省2024年普通高等学校艺术类专业招生工作实施方案的通知
艺考日常
武汉工程科技学院2024年艺术类报考指南
艺考日常
山东省2024年艺术类专业招生工作实施方案政策解读发布!
艺考日常
宁夏2024年普通高考补报名时间确认
艺考日常
北京考区2024年全国广播电视播音员主持人资格考试公告
考核考试
新疆考区2024年全国广播电视播音员主持人资格考试公告
考核考试
陕西考区2024年全国广播电视播音员主持人资格考试公告
考核考试
山西考区2024年全国广播电视播音员主持人资格考试公告
考核考试
今日头条
李莎旻子首次以簪花造型主持音乐盛典,主持中途突下大雨
从央视主持人到大学老师,张蕾步履不停,在耕耘中闪闪发光!
第十五届北京国际电影节开幕,主持阵容迎来年轻面孔
央视主持人张泽群首用养老卡,网友感慨时光匆匆,不敢相信!
龙洋泪洒现场,八分钟分享感动无数网友
主持人齐思钧自曝曾患双相情感障碍
参加央视主持人大赛如何脱颖而出?这份参赛锦囊请查收!
知名主持人梁田回应35岁不结婚