首页
声向标
主播圈
学播音
找主持
首页
>
声向标
>
详情
新疆艺术学院2022年普通本科招生网络考试说明
2022-02-17 04:00
播音主持艺考网
艺考日常
我校2022年普通本科部分艺术类专业招生采取一次性线上考试方式,现对考试内容及考试要求作如下说明:
一、报名
报名时间:2022年2月15日-20日,逾期不予补报,不再组织现场报名缴费。
网上报名与缴费流程:
1.考生登录http://user.artstudent.cn/login,下载并安装“艺术升”APP,进行注册报名。
2.考生登录,填写考生基本信息(凡不按要求报名、误填、错填网报信息、填报虚假信息者,将不能参加专业考试)。
3.网上审核,上传身份证、统考合格证等相关材料。报考专业涉及到所属省级统考有达标要求的需上传相应专业统考合格证,统考未涉及专业需上传艺考证图片等。
4.考生须签订诚信考试承诺书,承诺所提供的个人信息真实准确,诚信考试,遵守考试纪律,杜绝作弊行为。
5.报考过程中,考生要仔细填写并认真核对个人信息,缴费成功后,不能更改和退费。
二、考试时间
考前练习:2022年2月27日9:00-3月5日22:00
正式考试:2022年3月1日9:00-3月5日22:00
三、考前准备
1.具体考试流程详见附件《新疆艺术学院2022年普通本科招生网络考试操作流程》。
2.提前准备至少两部智能手机,为确保网络考试的顺利进行,建议使用近三年上市的主流品牌(如:华为、小米、vivo、oppo、iPhone等)。手机不允许外接扩音、变焦等设备,可使用支架、手持稳定器等辅助设备,可由他人配合完成,确保画面稳定。
3.开始录制前请将手机镜头擦拭干净,并保证手机电量充足、存储空间充足(20G以上)、网络畅通、声画正常,禁用蓝牙、锁屏、闹钟、通话、微信、QQ及系统默认美颜瘦身等AI修饰功能或程序,防止内容丢失或干扰考试。
4.每次录制前系统自动检测,如果发现外接设备,将失去本次录制机会。
5.考生可根据报考专业需要,选择合适的考试环境,尽量避免在逆光、侧光及高光比的照明环境下拍摄,以确保呈现最佳效果;建议在Wifi稳定的环境下进行,保证作品顺利录制和提交。
6.请务必提前下载“艺术升”APP,并认真阅读相关考试须知。在“艺术升”APP系统中真实、完整、准确地提供个人信息,完成注册、审核、认证,并签订《新疆艺术学院诚信考试承诺书》。
7.考生只能通过智能手机在我校指定考试系统“艺术升”APP中完成考试。考生可以通过考前练习熟悉考试流程,考前练习没有单科考试次数限制,考生可进行多次模拟。参加正式考试前,考生必须至少完成一次考前练习,提前确定好拍摄近身和全景画面的最佳距离、角度和位置。
四、网络考试总体要求
1.考生必须使用本人账号登录艺术升APP参加考试。
2.考生在进行网络视频考试前,要仔细阅读各专业的考试内容和拍摄说明。
3.正式考试时,考生须素颜出镜,露出额头及耳朵,保证脸型的整体轮廓和五官清晰,不得佩戴美瞳隐形眼镜,佩戴隐形眼镜的考生仅限透明款,佩戴框架眼镜的考生须避免镜片反光。
4.考试开始前,考生须通过人脸识别,核验考生身份。考试全程,考生不得离开画面范围,主机画面只允许出现考生一人。
5.考生使用规定的软件考试,视频作品一镜到底不间断,要求画面稳定、声像清晰、音画同步,不得切换画面,应能清楚看到考生的表情、神态、动作。不得出现任何显示考生信息的提示性文字、图案、标识、背景等。考试时手机不允许接入任何外部输入输出设备,否则系统将自动终止视频录制。
6.作品完成后,点击停止按键完成并保存,超过规定的时间,系统自动停止并保存,视频一旦提交,不能更改。
7.考生须在指定时间内完成所有科目考试,如未按时完成或因个人原因错过考试时间的,将无法再进行考试,考生成绩以“缺考”计入。
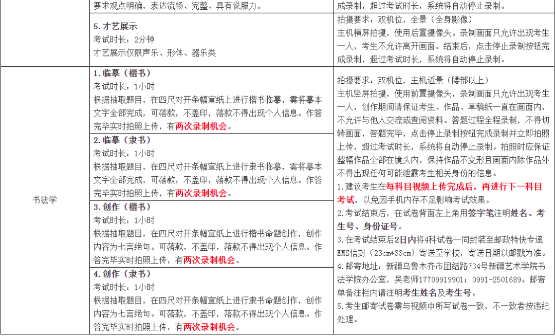
五、考试内容及拍摄说明
六、注意事项
1.考生须按报考专业限定时长实时录制考试视频。正式考试中,作曲与作曲技术理论(和声配置)、录音艺术(乐理)考试有一次录制机会、书法学各科目及音乐类纸笔作答的科目有两次录制机会,其他科目允许进行三次视频录制,录制结束后,选择其中一个视频上传,同时提交相对应的辅机视频,视频一旦提交,不允许再进行任何修改。
2.所有科目主、辅机视频均成功提交方视为完成考试,在视频上传完成前,请勿退出或卸载程序。请考生尽量避开考试截止前半小时上传视频,以免视频无法及时提交。
3.正式视频录制中不得出现任何可能影响评判的信息或标识。视频中均不得含有姓名、考号、生源地等考生个人相关信息,也不得有任何可能与考生个人信息相关的场景、镜头,提示性的文字、图案、背景、声音等,否则将被视为违纪,并取消考试成绩。
4.为保障拍摄效果,可由他人协助拍摄,但主机视频中不允许出现除考生外其他人的镜头和声音。应保持手机摄像头与考生高度处在同一水平线,避免仰拍或俯拍。辅机拍摄时,必须拍摄到考生考试的全景、全过程。
5.考试过程中不得录屏、录像、录音、截屏、锁屏,不得通过图片、视频记录、传播考试过程及内容,由此造成的一切后果由考生本人承担。
6.考生提交的个人信息和作品内容必须真实,如发现弄虚作假或舞弊行为则按作弊处理。
7.考生提交的所有作品,思想必须积极向上,符合社会主义核心价值观,传递正能量。
提示:请考生务必认真阅读各招考专业的具体要求。
七、咨询方式
咨询电话:0991-2554104(新疆艺术学院招生办公室)
0571-26881663(艺术升,9:00-22:00)
咨询邮箱:xjart_zb@163.com
APP的系统操作及技术问题也可从“艺术升”APP页面内客服入口进行在线客服咨询。
新疆艺术学院招生就业处
2022年2月14日
☻
本文内
容来
源新疆艺术学院
,
仅供交流学习,版权均归原作者所有
热度排行
关于印发山东省2024年普通高等学校艺术类专业招生工作实施方案的通知
艺考日常
武汉工程科技学院2024年艺术类报考指南
艺考日常
山东省2024年艺术类专业招生工作实施方案政策解读发布!
艺考日常
宁夏2024年普通高考补报名时间确认
艺考日常
北京考区2024年全国广播电视播音员主持人资格考试公告
考核考试
新疆考区2024年全国广播电视播音员主持人资格考试公告
考核考试
陕西考区2024年全国广播电视播音员主持人资格考试公告
考核考试
山西考区2024年全国广播电视播音员主持人资格考试公告
考核考试
今日头条
李莎旻子首次以簪花造型主持音乐盛典,主持中途突下大雨
从央视主持人到大学老师,张蕾步履不停,在耕耘中闪闪发光!
第十五届北京国际电影节开幕,主持阵容迎来年轻面孔
央视主持人张泽群首用养老卡,网友感慨时光匆匆,不敢相信!
龙洋泪洒现场,八分钟分享感动无数网友
主持人齐思钧自曝曾患双相情感障碍
参加央视主持人大赛如何脱颖而出?这份参赛锦囊请查收!
知名主持人梁田回应35岁不结婚