首页
声向标
主播圈
学播音
找主持
首页
>
声向标
>
详情
中国播音主持网发布:2021年度【主持圈大事记】
2021-12-31 04:00
中国播音主持网
行业热议
2021年时间过得好快啊,转眼间2021年即将走向尾声,在2021年里,主持圈发生了哪些大事呢?跟着中播君一起来看看吧!
01
央视女主持人成蕾被批准逮捕
2021年2月5日,成蕾涉嫌为境外非法提供国家秘密罪,被批准逮捕。
成蕾,1975年生于湖南岳阳,10岁随父母定居澳大利亚。1994年获得昆士兰大学商学学位后,担任CGTN澳籍记者。
2002年,成蕾凭借着流利的英语和商学专业的优势,
她坐上了央视财经新闻主持人的位置
,分别主持了财经回顾、中国财经等节目。在积累了一定经验后,凭借着在央视的资历,第二年9月作为中国的报道员,加入了CNBC,去往新加坡,在亚太总部为《环球第一财经》节目提供国际股市评论。
2004年,成蕾又从新加坡回到了中国上海
,主持《中国财经简讯》节目。在2008年北京奥运会期间,成蕾还做过相关的专题报道。
成蕾隐藏得很深,平时在央视工作认真低调,然而在一次采访中,她却说漏了嘴,
她当时十分笃定地说美国、澳大利亚已经掌握了我国的经济发展动态。
这话一出让所有人都震惊不已,不禁产生疑问,你是怎么知道这件事情的?
经过半年的取证和调查,在证据确凿的情况下,
确定成蕾涉嫌为境外非法提供国家秘密罪,并在2021年的2月5日,将其逮捕归案。
点击查看详情→
央视女主持人成蕾:潜伏20年,因口误暴露间谍身份!
02
月薪2700招聘主持人,还要懂得感恩!
2021年2月,
一则某台播音员主持人的招聘启事引起了业界同行们的注意。招聘中提到,要求招录对象:
爱岗敬业、吃苦耐劳、任劳任怨,懂得感恩。
薪资待遇为:每月2700元。
月薪2700,还要懂得感恩?
对此,有主播表示:“真是‘真实’”。
“不敢笑,因为自己还不到2700。”
“到了要证明自己对播音主持艺术热爱的时候了。”
还有的直接表示“一问工资就跳楼......”
点击查看
详情
→
月薪2700招聘主持人,如何懂得感恩?
03
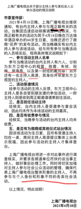
东方卫视5位主持人无限期吊销主持证,
1位被开除!
2021年4月,
东方卫视多位知名主持人被拉入“黑名单”,暂时不得参与任何节目录制,还有一份疑似内部文件流出,点名了程雷、陈蓉、朱桢、房海燕、倪琳、戴刘菲、高源七人,除高源外剩余六人均是电视台签约主持人,
此事一出立马引发网友围观。
4月30日,有网友爆料称,此前东方卫视主持人集体翻车处罚结果出炉,
参与晚会的主持人都遭遇了不同程度的惩罚。
按照最新通知,
参与晚会的5位主持人被无限期吊销主持人证
,并将无限期禁止在上海地方台出镜,陈蓉将被解除东方卫视相关职务,房海燕将被解除合同即日起离开。同时,朱桢、程雷、倪琳一年内领取单位最低工资,解除未来两年内全部绩效,同时未来一年内不得在其他地方台露面。
点击查看
详情
→
网曝东方卫视主持人处罚结果:5位无限期吊销主持证,1位被开除!
04
总台上新多位主持人
2021年,
央视入职了大批新人主持人,绝大多数都是参加过2019年央视主持人大赛的。
这批新生代主持力量,突破自我,转换赛道,掌控各类型创新节目,
让人耳目一新、眼前一亮。
我们已经在很多新闻节目或者综艺节目中,看到了他们的表现,
新加入央视的
王嘉宁、冯硕、刘妙然、田靖华、孟语凡、周瑜、郭嘉宁、白影、尹颂、果欣禹、崔爽、刘仲萌、张安琪、迟茜、张祎、沙海波、王宇彤
,你看好谁呢?
点击查看
详情
→
2021年进入央视的15位主持人,你最看好谁?
05
钱枫被举报性侵
2021年8月24日,湖南卫视《天天向上》主持人钱枫被网友小艺爆料涉嫌性侵一事,引发舆论热议。
湖南卫视第一时间发表声明,表示停止钱枫的一切工作安排。
2021年8月27日,
钱枫
发声明回应争议事件,
称即日起退出《天天向上》节目组,同时已向湖南卫视提交了解除合作关系的报告。
湖南卫视发声明:解除与钱枫的合作关系。
点击查看
详情
→
钱枫事件独家评论:严守主持人职业道德很重要!
06
广电办对主持人下发最严管理措施
2021年9月2日,
国家广播电视总局办公厅发布从严整治艺人违法失德、“饭圈”乱象等问题的通知。
其中第五条:
「
切实加强从业人员管理
」
中,
明确对主持人进行了要求:
严格执行主持人持证上岗,规范主持人参加社会活动和网络信息发布。
加强从业人员政治素质培养,深入开展马克思主义新闻观、文艺观教育,始终坚定人民立场、坚守人民情怀。完善职业道德规范,加强职业道德建设,自觉抵制名利诱惑,不得利用职业身份和个人知名度谋取不当利益,自觉接受社会监督,做社会公德的示范者、正能量的建设者。
点击查看
详情
→
刚刚,广电办对主持人下发最严管理措施!
07
朱军胜诉
2021年9月14日,
北京市海淀区人民法院依法不公开开庭审理原告周某某诉被告朱某一般人格权纠纷一案并当庭宣判。
庭审中,原告、被告依法进行了举证质证,围绕争议焦点进行了充分的法庭辩论。北京市海淀区人民法院经审理认为,
原告周某某提交的证据不足以证明朱某对其进行性骚扰的主张,故一审判决驳回原告周某某的诉讼请求。
看到结果,
网友纷纷留言:
点击查看
详情
→
朱军胜诉
08
提词机失灵,男主播狂按遥控器
2021年
9月15日晚,《杭州新闻联播》出现重大播出事故,
提词机失灵,男主播狂按遥控器,一脸无奈。
针对此事,不少网友吐槽:“主持人应变能力几乎等于没有。”
还有网友称:“第一次看到电视里的人对着我按遥控器……”
也有网友表示理解:“没有纸稿也不能编内容。”“人无完人,不必太苛责。”
09
天津交通广播主持人节目中吵架
2021年11月12日,天津交通广播的《红绿灯》节目直播过程中,主播白羊、王琳因在关于美食的讨论中意见不合发生争执。男主持白羊更是情绪失控摔门而去。
男主持白羊通过中国播音主持网道歉:
11月13日下午,天津交通广播,在网上发布了向广大听众和网友的致歉信,
已经对涉事主持人进行了停职处理。
而中国广播电视社会组织联合会交通宣传委员会,
也发表公开信
,对该事件进行了批评。
点击查看
详情
→
“乾隆白菜”引起直播播出事故,天津台涉事主持被停职!你怎么看?
10
多位播音员主持人去世
2021年
6月10日19时,
济南广播电视台主持人金山
因病去世
。
他生前的那句开场白“我是您的朋友金山...”从此成为回忆。
点击查看
详情
→
济南广播著名夜话主持人金山因病去世,享年63岁!
2021年10月4日5时50分,
朗诵艺术家张家声在北京友谊医院逝世
,享年86岁。
点击查看
详情
→
著名朗诵艺术家张家声病逝,享年86岁!
2021年10月4日下午,
重庆电视台节目主持人吴洁因病医治无效
在重庆市肿瘤医院去世,
享年44岁。
点击查看
详情
→
突发!重庆电视台资深主持人吴洁因病去世,享年44岁!
2021年10月31日凌晨,杭州电视台资深主持人、播音员崔健,因突发心脏病,经浙二医院全力抢救无效,于10月31日上午9点离世,
享年53岁。
点击查看
详情
→
痛心!杭州知名女主持人去世,年仅53岁!
2021年11月29日凌晨4时,原中央人民广播电台著名播音员、朗诵艺术家、播音指导方明同志因病于河北燕郊去世,享年80岁。
点击查看
详情
→
沉痛哀悼!著名播音艺术家方明逝世,生前最后画面曝光......
2021年即将过去,2022即将到来,祝福每一位广电人在新的一年里所有遗憾都能圆满,所有心愿都能实现。中播网感谢大家的陪伴。
2021年主持圈的哪件事让你印象深刻?
☻
本文由中国播音主持网原创,
未经允许,禁止转载
热度排行
关于印发山东省2024年普通高等学校艺术类专业招生工作实施方案的通知
艺考日常
武汉工程科技学院2024年艺术类报考指南
艺考日常
山东省2024年艺术类专业招生工作实施方案政策解读发布!
艺考日常
宁夏2024年普通高考补报名时间确认
艺考日常
北京考区2024年全国广播电视播音员主持人资格考试公告
考核考试
新疆考区2024年全国广播电视播音员主持人资格考试公告
考核考试
陕西考区2024年全国广播电视播音员主持人资格考试公告
考核考试
山西考区2024年全国广播电视播音员主持人资格考试公告
考核考试
今日头条
李莎旻子首次以簪花造型主持音乐盛典,主持中途突下大雨
从央视主持人到大学老师,张蕾步履不停,在耕耘中闪闪发光!
第十五届北京国际电影节开幕,主持阵容迎来年轻面孔
央视主持人张泽群首用养老卡,网友感慨时光匆匆,不敢相信!
龙洋泪洒现场,八分钟分享感动无数网友
主持人齐思钧自曝曾患双相情感障碍
参加央视主持人大赛如何脱颖而出?这份参赛锦囊请查收!
知名主持人梁田回应35岁不结婚