云南艺术学院文华学院2022年外省校考报名须知

2021-12-20 04:00 播音主持艺考网 艺考日常

 

 

一、适用省份

 

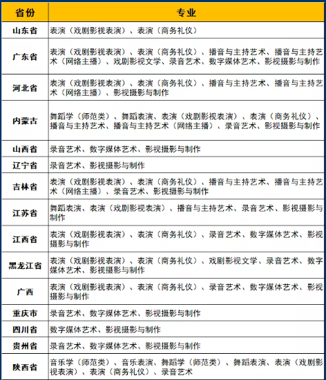
山东、广东、河北、内蒙古、山西、辽宁、吉林、江苏、江西、黑龙江、广西、重庆、四川、贵州、陕西

 

二、报名时间

 

2021年12月18日9:00至2022年1月25日18:00

 

三、报名操作流程

 

  1. 下载安装

扫描下方二维码下载安装,或到小艺帮官方网站(https://www.xiaoyibang.com/)扫码下载。
安装时,请授权允许小艺帮使用您的摄像头、麦克风、扬声器、存储空间、网络等权限,以保证可以正常考试。
小艺帮仅提供手机IOS和安卓版本,不支持iPad和各种安卓平板。
2.注册
打开app点击【注册】,输入手机号,点击发送验证码后填写,设置密码并牢记,点击注册(注:账号及密码通用于报名、考试、成绩查询等各环节)。
3.登录
进入登录页,使用手机号/身份证号/邮箱和密码即可登录。其中身份证号必须为考生本人身份证号,且需后续完成考生身份认证方可使用。
4.身份认证及填写考生信息
首次登录,需要认证考生的报考信息,才可以报名参加考试。请注意屏幕下方小蓝条,且认证后不可更改信息。
(1)认证考生身份证照片,按提示上传身份证人像面和国徽面,点击下一步,也可点击右上方手动上传身份证信息,填写身份证上的信息进行识别。如遇到身份证已被验证,可点击“去申诉”,并耐心等待人工审核结果。
请考生尽早完成身份认证以免影响考试。
(2)提前准备一张免冠证件照电子版、高考报考证。
(3)选择身份为“高考生”,按照指引填写学籍信息,即可完成认证。请务必如实填写。
5.报名及缴费
(1)在【首页】搜索,或直接在下方列表找到“云南艺术学院文华学院”,点击进入学校详情页,选择报考专业进入。
(2)报名时请确认招考地区是否正确,仔细阅读报名信息、报名须知、招生专业信息、报考要求及录取规则。
(3)点击下方报名按钮,选择支付方式支付费用,完成报名。
(4)在缴费前需要填写报名前任务,按要求填写各任务,点击完成任务进入缴费页面,支付后即可完成考试报名。
四、2022年艺术类校考招生省份及专业
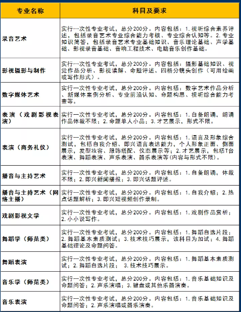
五、2022年艺术类校考专业考试科目及要求
六、考试安排
1.考试时间
另行通知,请考生于报名截止后密切关注我校官网及官方微信公众号相关通知。
2.考试方式
使用“小艺帮”APP进行线上考试。
七、注意事项
1. 考生不按要求报名,误填、错填报考信息或填报虚假信息,未按时完成网上缴费等导致不能参加考试或影响录取的,后果由考生本人承担。
2.报名及考试费用200元/生/专业,考生可兼报多个专业,须分别报名、分别缴费、分别考试。
3.完成缴费的专业方才视为报名成功,报名成功后不得修改报考专业,不予办理报名退费。
4.生源省份招生考试院有特殊要求的,以招生考试院相关政策为准。
八、其他
云南省校考专业、报名及考试相关安排,请各位考生密切关注我校官网和官方微信公众号。
九、联系方式
地  址:云南省昆明市呈贡区七甸街道广博路57号
电  话:0871—68876543、68303466、68358333、68306444、68876606
传  真:0871—68876543
官  网:http://www.whxyart.cn
官  微:云南艺术学院文华学院官方
☻ 
本文内容来源云南艺术学院文华学院
仅供交流学习,版权均归原作者所有