首页
声向标
主播圈
学播音
找主持
首页
>
声向标
>
详情
重磅!《中国传媒大学2022年艺术类本科招生报考指南》出炉!(播音与主持艺术专业)
2021-12-12 04:00
播音主持艺考网
艺考日常
艺术类本科招生报名火热进行中,为了方便大家查阅,贴心的小招准备了电子书版
《中国传媒大学2022年艺术类本科招生报考指南》,包含2022年艺术类本科招生简章、去年录取分数线、以及艺术类专业介绍。
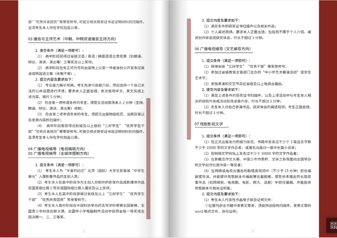
(点击图片,可放大查看
)
请扫描下方二维码阅读《中国传媒大学2022年艺术类本科招生报考指南》
若你对报考还有疑问,请拨打招生处咨询电话:
010-65779370
010-65779256
010-65779141
本科招生网网址:
http://zhaosheng.cuc.edu.cn
本科招生咨询电话:
010-65779370、65779256、65779141
本科招生咨询邮箱:cuczsb@cuc.edu.cn
本科招生咨询系统:
http://zszx.cuc.edu.cn/
本科招生微信:中国传媒大学本招(微信号CUC-zsc)
招生监督电话:010-65779383(纪委监察处)
招生监督邮箱:jiwei@cuc.edu.cn
联系地址:北京市朝阳区定福庄东街1号中国传媒大学招生处
邮政编码:100024
欢迎持续关注艺考资讯,请把资讯转发给有需要的同学~
艺考生,中传是你的理想院校吗
☻
本文内
容来
源中国传媒大学
,
仅供交流学习,版权均归原作者所有
热度排行
关于印发山东省2024年普通高等学校艺术类专业招生工作实施方案的通知
艺考日常
武汉工程科技学院2024年艺术类报考指南
艺考日常
山东省2024年艺术类专业招生工作实施方案政策解读发布!
艺考日常
宁夏2024年普通高考补报名时间确认
艺考日常
北京考区2024年全国广播电视播音员主持人资格考试公告
考核考试
新疆考区2024年全国广播电视播音员主持人资格考试公告
考核考试
陕西考区2024年全国广播电视播音员主持人资格考试公告
考核考试
山西考区2024年全国广播电视播音员主持人资格考试公告
考核考试
今日头条
李莎旻子首次以簪花造型主持音乐盛典,主持中途突下大雨
从央视主持人到大学老师,张蕾步履不停,在耕耘中闪闪发光!
第十五届北京国际电影节开幕,主持阵容迎来年轻面孔
央视主持人张泽群首用养老卡,网友感慨时光匆匆,不敢相信!
龙洋泪洒现场,八分钟分享感动无数网友
主持人齐思钧自曝曾患双相情感障碍
参加央视主持人大赛如何脱颖而出?这份参赛锦囊请查收!
知名主持人梁田回应35岁不结婚