首页
声向标
主播圈
学播音
找主持
首页
>
声向标
>
详情
2022校考!南京传媒学院艺术类校考专业与各省级统考对应关系!
2021-12-10 04:01
播音主持艺考网
艺考日常
2022年艺术类校考
专业与各省级艺术类统考子
科类对应关系
根据《教育部办公厅关于做好2022年普通高等学校部分特殊类型招生工作的通知》(教学厅〔2021〕7号)文件精神,结合学校不同专业人才选拔的特点和要求,经与各省(自治区、直辖市)招生考试机构沟通,现将南京传媒学院2022年艺术类校考专业与各省级艺术类统考子科类对应关系予以公布。
南京传媒学院2022年艺术类专业考试采用网络考核的形式。
艺术类校考专业考试科目、考试安排以及录取原则等,均以学校2022年艺术类招生简章及相关公告公布为准。艺术类省级统考涵盖范围内的校考专业,考生报考时须具备相应艺术类省级统考合格成绩(否则校考报名及专业考试成绩无效);艺术类省级统考未涵盖的校考专业,考生可直接报名参加学校艺术类专业校考。
学校艺术类专业在各省(自治区、直辖市)计划投放情况(含使用相关省级统考成绩的艺术类专业计划),以当地招办(考试院)公布的高考招生计划为准。请考生密切关注学校招生办网站和微信公众号发布的相关信息。【关注学校招生办微信公众号(CUCNzsb),及时掌握招考信息】
为方便查询,以下省(区、市)名称前标注了该地区的2位行政区划代码。点击省份名称,即可查看详细内容。
福建
、
湖北
、
湖南
3个省份学校不组织校考。
相关艺术类专业承认生源省份相应省级统考成绩。高考填报志愿时,根据学校在该省的艺术类专业及计划情况填报志愿即可。
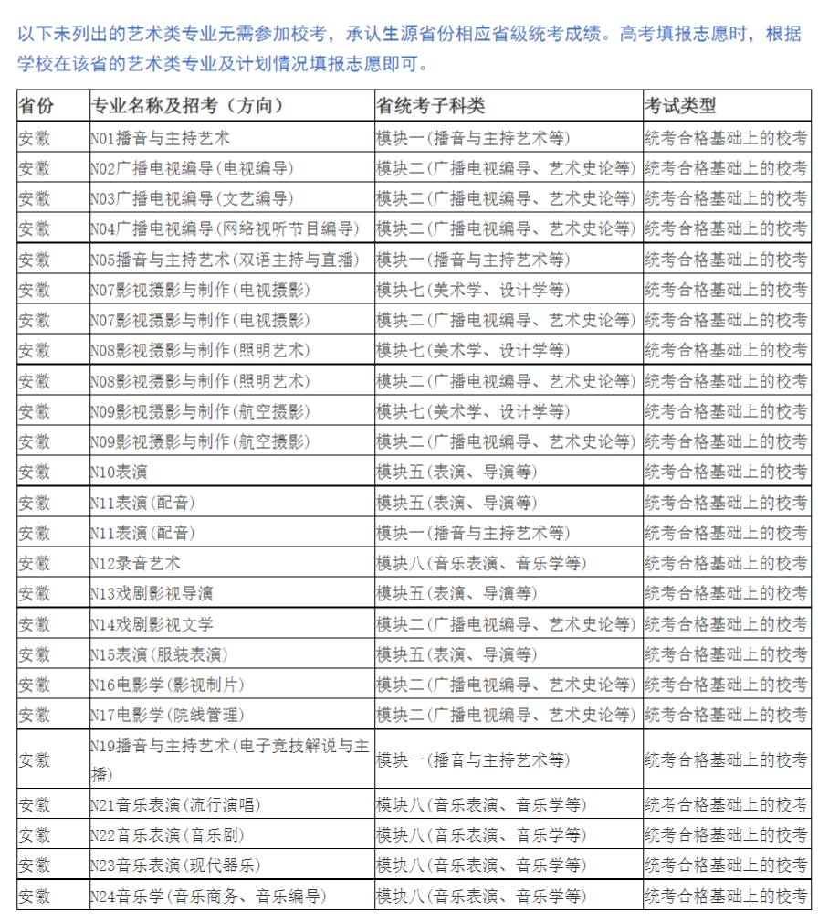
以上省份中,未列出的艺术类专业无需参加校考,承认生源省份相应省级统考成绩。高考填报志愿时,根据学校在该省的艺术类专业及计划情况填报志愿即可。
(点击下方“阅读原文”可查看附件。
)
☻
本文内
容来
源南京传媒学院
,
仅供交流学习,版权均归原作者所有
热度排行
关于印发山东省2024年普通高等学校艺术类专业招生工作实施方案的通知
艺考日常
武汉工程科技学院2024年艺术类报考指南
艺考日常
山东省2024年艺术类专业招生工作实施方案政策解读发布!
艺考日常
宁夏2024年普通高考补报名时间确认
艺考日常
北京考区2024年全国广播电视播音员主持人资格考试公告
考核考试
新疆考区2024年全国广播电视播音员主持人资格考试公告
考核考试
陕西考区2024年全国广播电视播音员主持人资格考试公告
考核考试
山西考区2024年全国广播电视播音员主持人资格考试公告
考核考试
今日头条
李莎旻子首次以簪花造型主持音乐盛典,主持中途突下大雨
从央视主持人到大学老师,张蕾步履不停,在耕耘中闪闪发光!
第十五届北京国际电影节开幕,主持阵容迎来年轻面孔
央视主持人张泽群首用养老卡,网友感慨时光匆匆,不敢相信!
龙洋泪洒现场,八分钟分享感动无数网友
主持人齐思钧自曝曾患双相情感障碍
参加央视主持人大赛如何脱颖而出?这份参赛锦囊请查收!
知名主持人梁田回应35岁不结婚