首页
声向标
主播圈
学播音
找主持
首页
>
声向标
>
详情
河北外国语学院2022年艺术、体育类专业招生简章
2021-12-10 04:01
播音主持艺考网
艺考日常
河北外国语学院
2022年艺术、体育类
专业招生简章
一、院校名称:河北外国语学院
二、学校代码:13402
三、培养层次:本科:学制四年;专科:学制三年
四、办学类型:全日制民办普通本科高校
五、学校概况:
河北外国语学院是河北省唯一一所本科外国语大学,河北省八所本科高校转型发展示范学校之一。现有15个二级学院,64个三级学院。
学校现开设了包括本科专业艺术教育、音乐表演、舞蹈表演、舞蹈表演(该专业教学方向为体育舞蹈方向)、
播音与主持艺术
、美术学、广播电视编导、艺术设计学、环境艺术设计、视觉传达设计、航空服务艺术与管理;专科专业音乐表演、舞蹈表演、舞蹈表演(该专业教学方向为体育舞蹈方向)、体育艺术表演(该专业教学方向为体育舞蹈方向)、表演艺术(声乐)、时尚表演与传播、、书画艺术、书画艺术(书法)、摄影摄像技术、广播影视节目制作、视觉传达设计(室内外装修设计)、艺术设计、播音与主持(外语播音员方向)、空中乘务等艺术专业。
由我校发起成立的河北省校企合作促进会,会员单位已达471家。我校已与省工商联41家直属商协会签署了合作协议,学校在订单培养、岗位实习实践、专业项目共建、科研成果开发利用、学生就业等方面与各商会和会员单位进行深入合作。
我校依托自身优秀外籍专家、骨干外语教师,以及一线专业技能教师,长期开展校内外各类培训。
不仅让学生在校期间就可以参加多语种、职业技能、从业技能、创业技能等的培训,还为学生提供出国留学、出国就业、雅思、托福、专接本、本升硕,各领域翻译、商务谈判、外贸服务等培训,真正让学生成为一专多能的人才!为学生高质量升学、就业、创业及出国留学奠定坚实的基础!
学校以实现大学国际化为奋斗目标,目前与82个国家的373所大学签订了合作协议,开展本科、硕士、博士层次的中外合作交流项目,合作的形式有:交换生、专接本、本升硕、本科双学位、大学预科等。
六、专业简介:
(一)学校音乐学院目前开设四个本科专业:艺术教育(师范类声乐、舞蹈方向)、音乐表演(声乐、钢琴、古筝、单簧管、萨克斯方向)、舞蹈表演(中国舞、体育舞蹈方向)、舞蹈表演(该专业教学方向为体育舞蹈方向),六个专科专业:音乐表演(声乐方向)、舞蹈表演、表演艺术(声乐)、时尚表演与传播、舞蹈表演(该专业教学方向为体育舞蹈方向)、 体育艺术表演(该专业教学方向为体育舞蹈方向)。学院共有专业教师60余人,其中教授8人,副教授12人,研究生以上学历50人,他们毕业于意大利费尔默皇家音乐学院、莫斯科国立师范大学、北京舞蹈学院、四川音乐学院、武汉音乐学院、西安音乐学院、天津音乐学院等知名学府,均有多年的艺术表演教学和工作经验,在国内外知名艺术大赛中荣获奖项,并在各种国家期刊、省级期刊中发表相关论文。学院设有独立琴房、舞蹈排练厅、电钢琴教室、电子琴教室、古筝教室,配备演艺活动中心、录音棚、音乐制作室等,为广大师生开展教学科研活动提供了有力的物质条件。学院多次参加专业实践活动,如中国·哥斯达黎加文艺晚会、“海内存知己·天涯若比邻”—中国风晚会迎接古巴教育部一行、旅游发展大会实景演出、神州大舞台文艺演出、中国超级模特大赛、河北省“小金钟”声乐大赛等等。并荣获各级各类荣誉奖励,如(新加坡)中新国际音乐比赛器乐专业铜奖、河北省大学生艺术展演钢琴、舞蹈、声乐类专业奖、中国超级模特大赛最佳赛事组织奖、河北省电视台优秀校企合作单位奖等。
(二)学校传媒学院已经建设了两大艺术类专业集群即:传媒类专业集群和美术设计类专业集群。
传媒类专业集群涵盖:播音与主持艺术、广播电视编导本科专业;播音与主持(外语播音员方向)、摄影摄像技术专业、广播影视节目制作专科专业。
美术设计类专业集群涵盖:艺术教育(美术方向)、美术学本科专业;书画艺术(设计方向)、书画艺术(书法方向)专科专业。同时所有专业开设了塔吉克语、阿塞拜疆语、西班牙语等语言课程,为培养具有国际视野的传媒类艺术人才奠定了基础。
传媒类专业集群:目前有专任教师52人,副高级以上职称的教师20人,外籍专家6人。
播音与主持专业聘请河北广播电视台播音部副主任白岚为特聘教授,并未该专业专业带头人。
广播电视编导类专业带头人由河北电视台《品真》栏目总策划、高级摄影师,主任记者邱锋担任,专业教师全部来自电视台、传媒公司等专家型职业人。拥有河北广播电视台、石家庄广播电视台,腾讯大燕网新媒体中心,河北青年报、五洲同聲河北文化传媒有限公司、河外网络电视台、中国大学生电视台、影视拍摄基地、演播厅、摄影棚、录音棚等16个校内外实习实训基地。
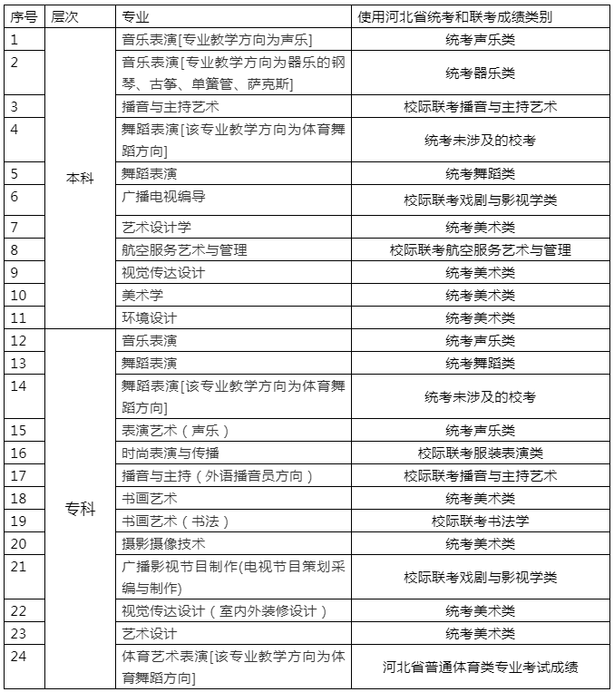
七、学院艺术类专业、招生计划、使用河北省统考和联考成绩对应表:
具体计划以省招生考试部门公布的2022年普通高校招生计划为准。
八、专业校考及录取原则:
1.学校严格执行国家和省有关政策规定,坚持“公平竞争、公正选拔、公开程序,德、智、体全面考核,综合评价,择优录取”的原则。
2.考生必须参加2022年全国普通高校招生文化课统一考试。
3.学校本、专科艺术、体育专业,实行“平行志愿”投档,认可河北省投档规则,考生的文化成绩和在艺术、体育专业成绩达到相应批次、科类最低录取控制分数线,并符合河北省相关招生要求的情况下,在已投档范围内按照“分数优先,遵循志愿”的原则,依据考生综合成绩从高到低的顺序录取。若考生综合成绩相同,依次比较高考文化总成绩(含政策性加分)、语、数、外顺序比较单科成绩,优先录取分数高的考生。
各专业类别按河北省投档规则计算的综合成绩。
4.学校本科音乐表演、舞蹈表演、、
播音与主持艺术
、广播电视编导、艺术设计学专业和专科音乐表演、舞蹈表演、表演艺术(声乐)、时尚表演与传播、书画艺术、书画艺术(书法)、摄影摄像技术、广播影视节目制作、视觉传达设计(室内外装修设计)、艺术设计、
播音与主持(外语播音员方向)
等艺术类专业在河北省以外的省份录取时:我校认可各省相关艺术类专业统考(联考、校际联考)成绩,并认可各省投档规则,在已投档范围内,按照“分数优先、遵循志愿”的原则,依据专业成绩依次录取。对进档考生同等分数情况下,按高考文化总成绩(含政策性加分)、语、数、外顺序比较单科成绩,优先录取分数高的考生。
5.
学校本科播音与主持艺术专业在山东省录取时,我校认可山东省投档规则,在已投档范围内,按照“分数优先、遵循志愿”的原则,依据专业成绩依次录取,专业成绩为山东青年政治学院牵头的播音主持类联考成绩。
录取时,文化成绩和专业成绩均达到山东省相应批次、相应科类最低录取控制分数线后,按专业成绩排序,择优录取。对进档考生同等分数情况下,按高考文化总成绩(含政策性加分)、语、数、外顺序比较单科成绩,优先录取分数高的考生。
6
.学校专科播音与主持(外语播音员方向)专业在山东省录取时认可山东省投档规则,在已投档范围内,按照“分数优先、遵循志愿”的原则,依据文化成绩(含政策性加分)依次录取。
考生的专业成绩,依据山东省教育考试院规定,认同所有在山东省招生的本科高校相同或相近本科专业合格成绩。对进档考生同等分数的情况下,按高考语、数、外顺序比较单科成绩,优先录取分数高的考生。
7.加分和降分政策执行国家及相关省考试院规定。各专业文理兼招,不限男女比例。健康状况按《普通高等学校招生体检工作指导意见》有关规定执行。
8.非语言专业入学后外语公共课为英语。本科音乐表演专业教学方向为声乐方向和器乐方向中的钢琴、古筝、单簧管、萨克斯,专科音乐表演专业教学方向为声乐。
9.学校本科航空服务艺术与管理专业:考生参加2022年河北省普通高校招生航空服务艺术与管理专业校际联考达到本科合格线,高考文化成绩达到河北省艺术类相应本科批次最低录取控制分数线,填报我校该专业志愿后考生按照“分数优先、遵循志愿”的原则,依据考生高考文化成绩(含政策性加分)从高到低的顺序录取。若文化成绩相同,依次比较校际联考成绩、语、数、外顺序比较单科成绩,优先录取分数高的考生。
10.报考专科空中乘务、民航空中安全保卫专业,要求男生身高175厘米~185厘米;女生身高162厘米~175厘米;单眼矫正视力E字表4.7以上,五官端正,体型匀称,身体裸露部位无明显疤痕,详见《河北外国语学院空中乘务(空乘、空港英语服务方向)招生简章》。
11.新生报到后,学校要进行新生入学资格和身体复查,对于弄虚作假、不符合录取条件的将取消入学资格。
12.本章程若与国家有关政策相悖之处,以国家的政策和规定为准。
九、学、宿费及学生奖、助学措施:
1、学费、住宿费:各专业学费标准详见各省(自治区、直辖市)公布的招生计划,住宿费每年2000元。
2、优秀学生及家庭经济困难学生可有机会享受各项奖、助学金,金额为300-8000元不等。学校积极协助贫困学生办理生源地助学贷款。
十、学历证书内容:学生在学校规定期限内达到所在专业毕业要求的,由河北外国语学院具印颁发经教育部电子注册、国家承认学历的本(专)科学历证书(证书种类为普通高等教育毕业证书);符合学校学位授予条件,颁发河北外国语学院学士学位证书。
十一、联系方式:
咨询网址:zsb.hbwy.com.cn
咨询电话:
0311—85237026 85237111 85237011
申诉和举报电话:0311—85237018
学院网址:www.hbwgydx.com
咨询信箱:wyzsb2011@126.com
学院地址:石家庄市红旗南大街汇丰西路29号 邮编:050091
☻
本文内
容来
源河北外国语学院
,
仅供交流学习,版权均归原作者所有
热度排行
关于印发山东省2024年普通高等学校艺术类专业招生工作实施方案的通知
艺考日常
武汉工程科技学院2024年艺术类报考指南
艺考日常
山东省2024年艺术类专业招生工作实施方案政策解读发布!
艺考日常
宁夏2024年普通高考补报名时间确认
艺考日常
北京考区2024年全国广播电视播音员主持人资格考试公告
考核考试
新疆考区2024年全国广播电视播音员主持人资格考试公告
考核考试
陕西考区2024年全国广播电视播音员主持人资格考试公告
考核考试
山西考区2024年全国广播电视播音员主持人资格考试公告
考核考试
今日头条
李莎旻子首次以簪花造型主持音乐盛典,主持中途突下大雨
从央视主持人到大学老师,张蕾步履不停,在耕耘中闪闪发光!
第十五届北京国际电影节开幕,主持阵容迎来年轻面孔
央视主持人张泽群首用养老卡,网友感慨时光匆匆,不敢相信!
龙洋泪洒现场,八分钟分享感动无数网友
主持人齐思钧自曝曾患双相情感障碍
参加央视主持人大赛如何脱颖而出?这份参赛锦囊请查收!
知名主持人梁田回应35岁不结婚