

海南省考试局关于做好2022年
海南省普通高等学校招生艺术类专
业考试工作的通知
各市、县、自治县教育局,洋浦经济开发区社会发展局,各有关高等院校:
根据教育部有关规定,结合我省实际,现就做好2022年我省普通高等学校招生艺术类专业考试工作通知如下:
一、报名
(一)报名条件
凡符合我省2022年普通高校招生报名条件的考生均可以选择报名参加我省普通高校招生艺术类专业考试。
(二)报名时间
2022年我省普通高校招生艺术类专业考试报名与高考报名同时进行。
(三)考试类别
2022年我省普通高校招生艺术类专业考试分为由我省统一组织的专业考试(以下简称“省级统考”)和招生院校单独组织的专业考试(以下简称“校考”)两种形式。其中,我省艺术类专业省级统考开设有美术类、声乐类、器乐类、舞蹈类、主持与播音类和书法类等六个专业类别,各类别所对应的招生专业详见《各考试类别与艺术类招生专业对应表》(附件1)。考生可以根据本人意愿,在这六个专业考试类别中选择其中一个类别报名和参加考试。
考生参加省级统考和校考以后,经审查不具备我省普通高考报考资格的,其参加省级统考和校考的艺术专业考试成绩将被取消。
(四)报名办法
1.填报专业考试类别。在高考报名期间,考生登录省考试局网站,进入高考报名系统的网上报名界面后,在报考“科类”选项中选择“艺术类”,并在该界面自动弹出的美术类、声乐类、器乐类、舞蹈类、主持与播音类、书法类以及校考选项中选择一项。所选报的专业考试类别在网上报名时间截止后不得更改。
报名参加校考的考生,如果校考的专业类别在我省统考开设范围内的,应该根据本人拟报考校考的专业,选择相应统考考试专业类别;如果校考的专业类别我省统考未开设的,考生可以在该界面选择校考选项。
2.填报学业水平考试选择性考试科目。艺术类考生在选择学业水平选择性考试科目时,应在提供的思想政治、历史、地理、物理、化学、生物6个备选科目中自选3个。
3.选择备考曲目和乐器。声乐类考生在《2022年海南省普高等学校招生艺术类专业省级统一考试的说明》(详见附件2,以下简称《艺术统考说明》)规定的《演唱作品曲目库》中自选3首歌曲,并在报名系统内的“备考曲目”栏目里勾选相应的曲目,考试时现场在备考的曲目中随机抽取其中1首歌曲进行演唱。
器乐类考生,如使用的乐器在《艺术统考说明》规定的《器乐演奏曲目库》中,则须在《器乐演奏曲目库》中选2首曲目,在报名系统内的“乐器”栏目勾选自己使用的乐器,并在“备考曲目”栏目里勾选相应的曲目;如使用的乐器不在《艺术统考说明》规定的《器乐演奏曲目库》中,则在报名系统内的“乐器”栏目勾选“其他乐器”,输入自己使用的乐器名称,并在“备考曲目”栏目里填写2首备考曲目名称(中国音乐家协会、中央音乐学院、中国音乐学院、广东音乐家协会、上海音乐学院考级教材四级(含四级)以上作品方可作为备考曲目)。考试时现场随机抽取其中1首曲目进行演奏。考生背谱演奏。
4.网上缴费。报名参加艺术类专业省级统考的考生须缴纳艺术专业考试费(每人160元);仅报名参加校考的考生不须缴纳省级统考考试费。报名费在高考报名系统内与高考报名费同时缴纳,逾期未缴费的,不予安排考试。
在规定时间内没有在网上选报艺术类省级统考专业或未在网上缴纳艺术专业考试费用的,视为自行放弃省级统考资格。
二、考试
报考艺术类专业考试的考生须先参加艺术类的专业考试,再参加6月7日至10日普通高等学校招生全国统一考试(文化考试)。其中,艺术类专业的省级统考安排如下:
(一)考试科目
1.美术类专业考试科目:素描、速写、色彩。
2.声乐类专业考试科目:演唱、视唱、乐理、听写。
3.器乐类专业考试科目:演奏、视唱、乐理、听写。
4.舞蹈类专业考试科目:舞蹈基本功、舞蹈表演、即兴表演。
5.主持与播音类专业考试科目:新闻播报、作品朗读、即兴主持、才艺展示。
6.书法类专业考试科目:临摹1、临摹2、创作。
(二)考试时间和地点
1.声乐、器乐、舞蹈、主持与播音等专业
考试时间:2022年1月8日至9日。
考试地点:海南师范大学(海口市龙昆南路99号)
听写、乐理考试以准考证公布的时间和地点为准
2.美术、书法等专业
考试时间:2022年1月8日。
考试地点:琼山中学高中部(海口市琼山区新大洲大道南侧)
府城中学(海口市琼山区府城街道中山南路)
考试地点以准考证公布的地点为准。
参加艺术省级统考的考生,请于2022年1月4日至7日,自行登录高考报名系统打印艺术专业考试准考证。
(三)考试内容及形式
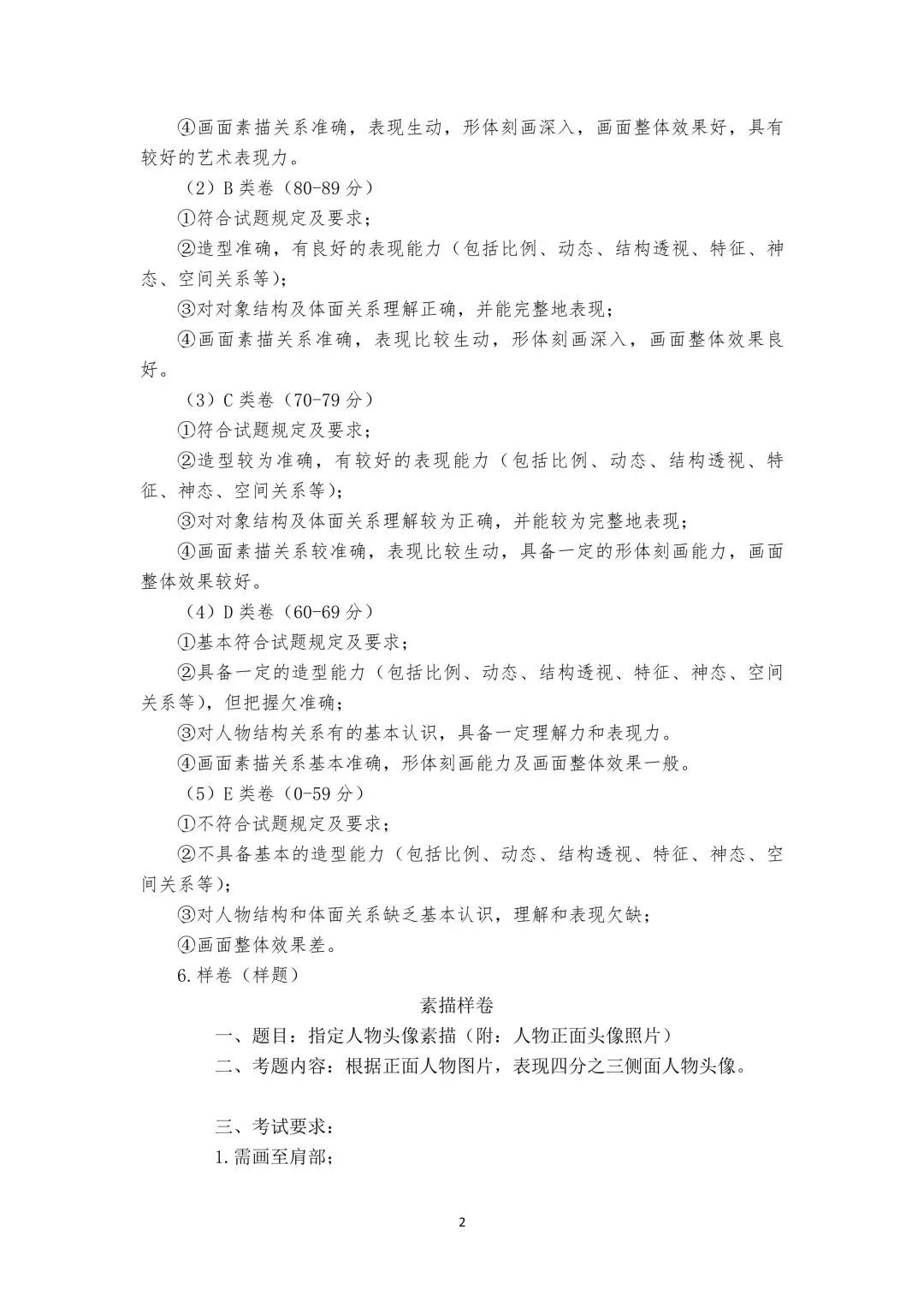
各类别考试形式、科目、内容及要求详见《艺术统考说明》。各考试类别均不进行复试。
(四)考试安排


(五)笔试要求
1.考生凭本人身份证原件和准考证按时到达指定地点参加考试。考生须自觉按照考点现场工作人员要求入场和参加考试,遵守考场安全、诚信应考和防疫相关规定。
2.参加美术类的考生需自带画板、画笔等用品;参加书法类考试的考生需自带毛笔、墨汁、画毡、黑色签字笔等用品。
3.考生不得携带手机等考试规定以外的物品进入考场,否则将被视为考试作弊;考生不得穿戴有明显标志的服装参加考试。
4.考生进入考场时,应主动接受并配合监考人员使用手柄式金属探测器进行安全检查,进入考场后,对号入座。
5.笔试科目考试开考信号发出之前不准答卷或绘画;开考15分钟后迟到的考生不准进入考场,考试终了前30分钟才准交卷离场(速写考试除外)。
6.考生对试题内容有疑问时不得向监考人员询问,但遇试题分发错误或字迹模糊等问题可举手询问;不准在试卷上做任何标记;报考美术类和书法类的考生不准在试卷上涂画与试题要求无关的内容,否则视为考试违规。
7.考试结束信号发出之后,考生应立即停止答卷或绘画,待监考员收齐并清点试卷无误后,才能依次离开考场;考生不得将试卷带出考场。
(六)面试要求
1.考生按本人准考证上规定的时间(考试时间在编排准考证时随机生成)到指定地点候考并参加考试,未按规定时间到场应试者,视为自动放弃。考生须自觉按照考点现场工作人员要求入场和参加考试,遵守考场安全、诚信应考和防疫相关规定。考生待考期间要保持安静,不得大声喧哗;考生要按工作人员的安排,依序参加考试,考试完毕应安静的离开考场。
2.考生在面试现场随机抽取考试编号,并将编号牌佩戴在身体醒目位置。
3.禁止考生在考场内透露姓名、准考证号、就读学校(或工作单位)等信息,禁止做任何打招呼或有暗示性的言语行为。
4.参加声乐类考试的考生不得自带伴奏,由考场统一安排钢琴伴奏老师,考生也可以清唱;中国歌剧选段及外国歌剧咏叹调不可移调演唱;编排准考证时将随机安排考生面试时间段,未按规定时间到场参加考试的视为自动放弃。
5.器乐类考试的面试考场备有钢琴,其他乐器考生自备。器乐演奏实行无伴奏演奏,要求背谱演奏。
6.视唱考试中,当老师在钢琴上弹出视唱曲的第一个音后,考生按照试题要求,唱名清晰地划拍或击拍视唱。
7.参加舞蹈类的考生需自备舞蹈表演的伴奏音乐,格式统一为mp3,考生须在12月25日前将伴奏音乐文件以“姓名+身份证号+伴奏音乐名称”的方式命名,发送至电子邮箱:hnsksjgaokao@163.com;并将伴奏音乐文件刻录成CD光盘,携带至考试现场。因发送逾期、未发送、未按照规定方式命名、未制成mp3文件等原因,导致考试时无伴奏音乐的,责任由考生自负。
8.参加主持与播音类的考生在才艺展示环节需伴奏音乐的,须自行准备,格式统一为mp3,载体统一为CD光盘。
9.评委根据考生现场表现进行现场评分。考试过程中,如评委组认为考生的表演或表现内容已较充分,已有充分的打分依据,主评委可提前叫停结束考试。
三、成绩公布
我省省级统考成绩将通过我局网站向考生公布。考生可在2022年1月25日后登陆我局网站,查询自己的考试成绩、名次及合格情况;要到有关院校参加校考的考生,可登录我局网站自行打印“海南省艺术类专业全省统一考试成绩单”到学校报名参加校考。
对取得校考合格资格的考生,我局将在高考成绩公布后给有关学校寄发其普通高等学校全国统一考试的各科成绩,供学校审查录取。
四、考试管理
艺术类专业考试是普通高等学校招生工作的重要组成部分。为了确保省级统考的规范有序、公平公正,我省将根据艺术类专业考试的特点,继续加强考试工作的管理和监督,考试期间设立举报箱和举报电话,接受社会各界监督。对考生在考试中出现的违规行为,依据《中华人民共和国刑法》《中华人民共和国教育法》《国家教育考试违规处理办法》(教育部令第33号)等有关规定处理,并将违规作弊事实记入考生高考诚信电子档案。工作人员如有违规、违纪或违法行为,将由有关部门按有关规定处理。各市县要加强对考生的诚信考试教育,考前要要求考生签订诚信考试承诺书。
各考点要认真落实教育部、国家卫生健康委和我省关于国家教育考试组考防疫工作的有关部署,统筹考虑疫情防控要求和考试工作实际,科学制定考试疫情防控工作方案,要为考生提供更多考试便利,尽量减少人员流动和聚集。
考生要严格遵守国家和我省疫情防控有关规定,加强自我健康监测和健康防护,要关注省考试局网站或“海南考试”微信公众号,按照官网公告做好应考准备。
请各市县速将本通知转发本考区各普通高中学校。
附件:
1.各考试类别与艺术类招生专业对应表
2.2022年海南省普高等学校招生艺术类专业省级统一考试的说明
附件1 各考试类别与艺术类招生专业对应表































