首页
声向标
主播圈
学播音
找主持
首页
>
声向标
>
详情
历届艺考真题来啦!快码住!!!
2021-11-27 19:05
播音主持艺考网
艺考日常
临近艺考,最重要的备考就是练真题。
以下是小编收集整理的
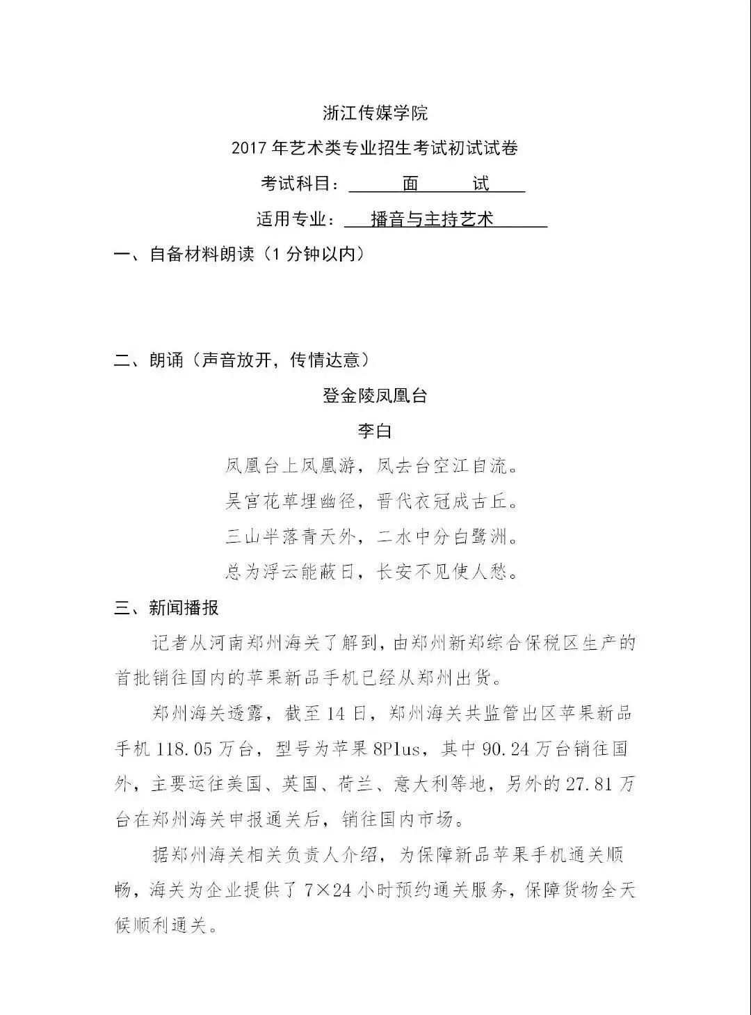
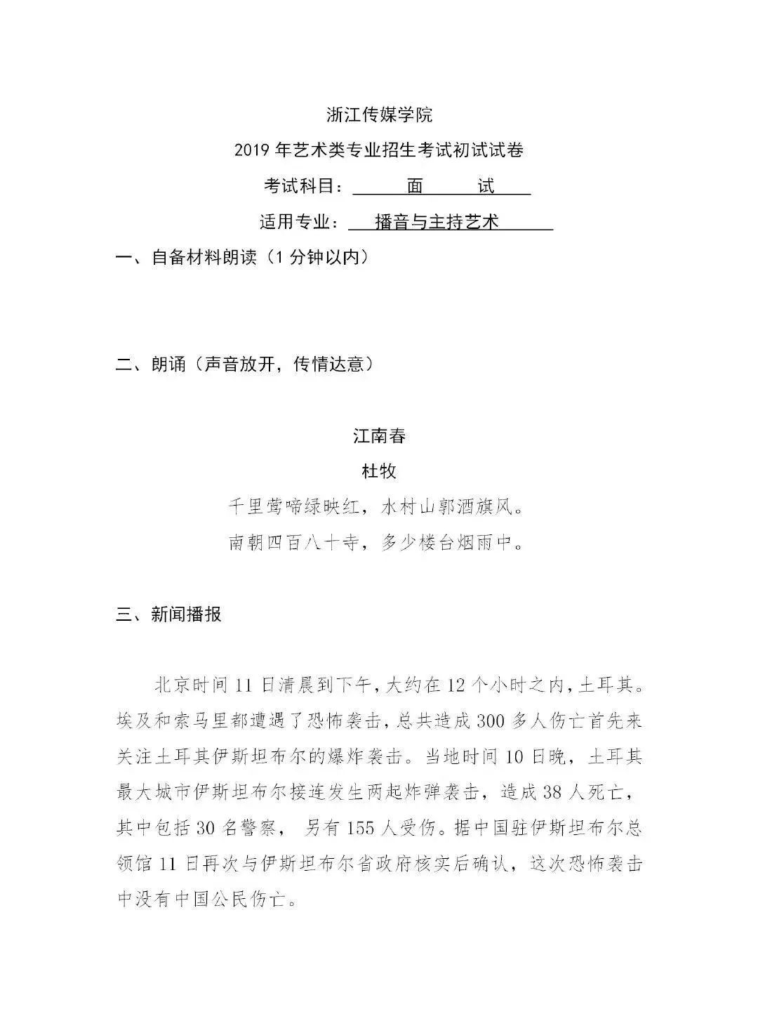
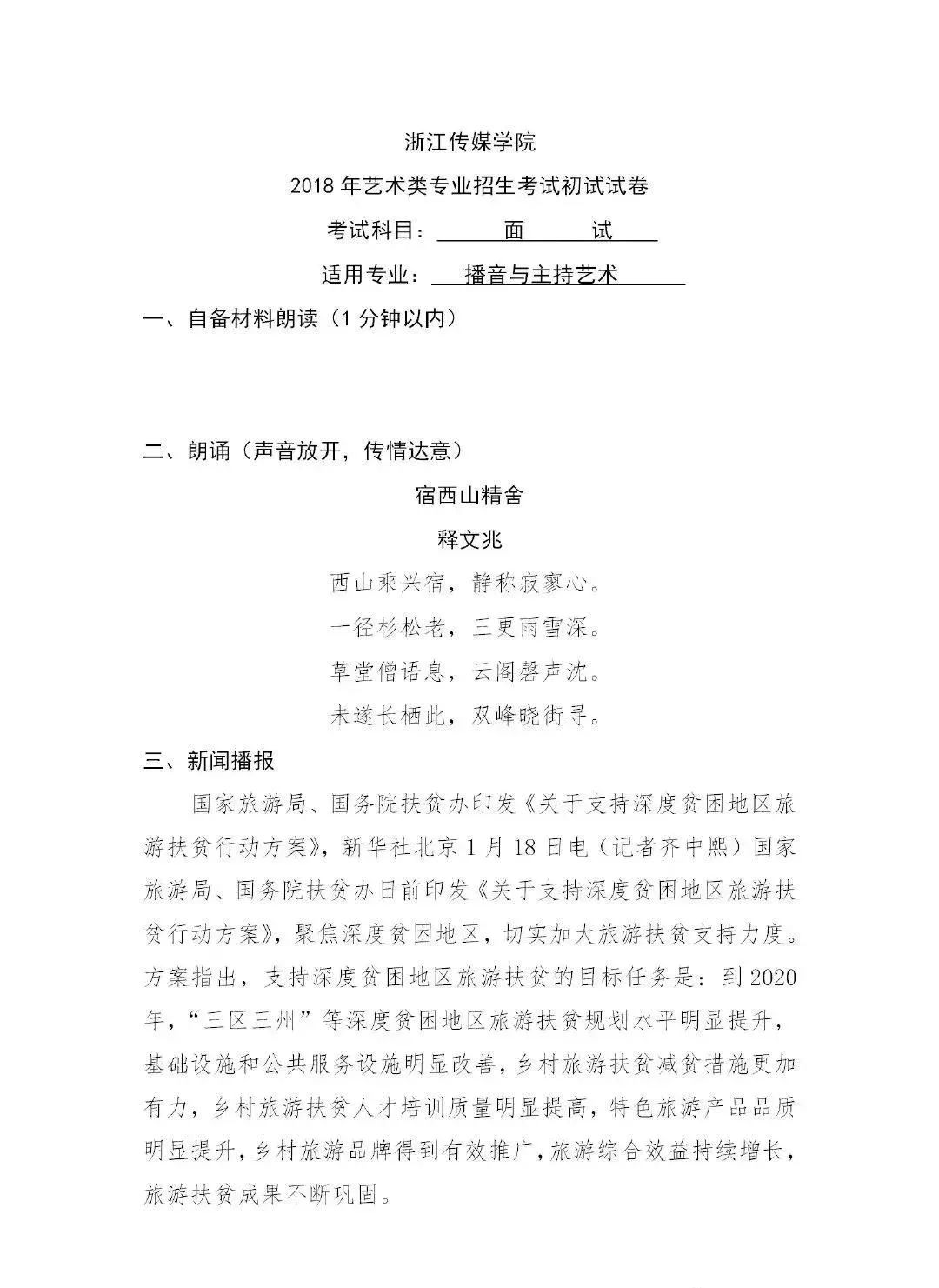
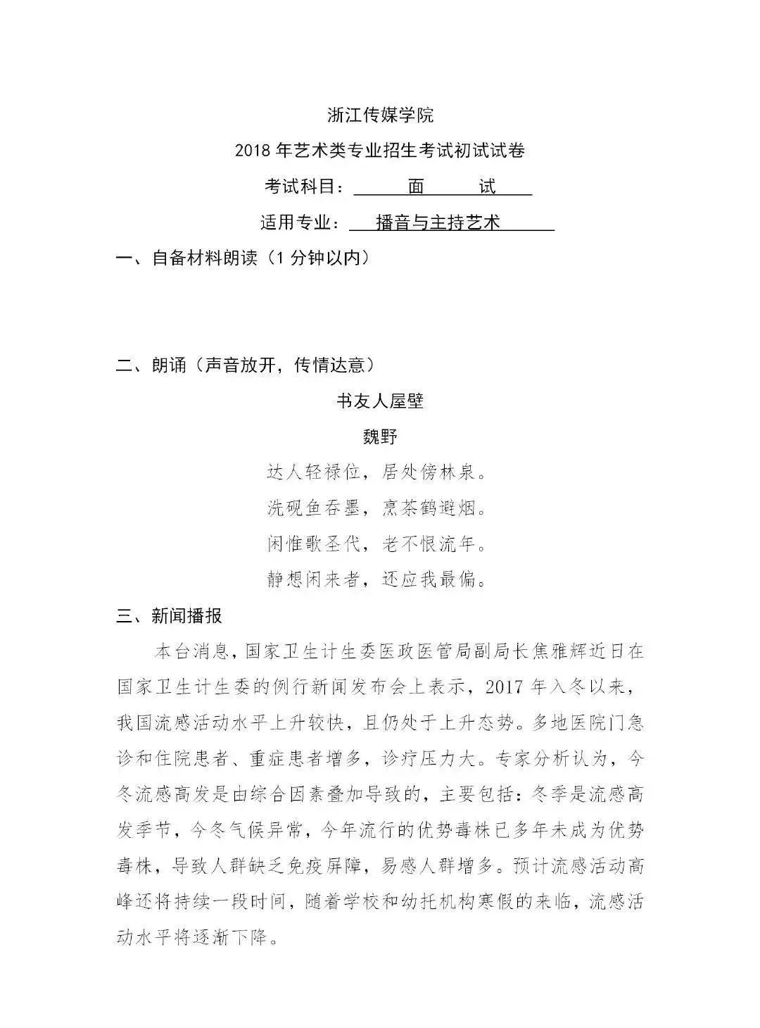
浙江传媒学院播音主持专业2017年至2019年三年面试专题
,建议艺考生们打印纸质版,模拟视频考试的真实氛围,检验自己的集训效果,提高自身实战水平。
同时建议艺考培训机构以此作参考,分阶段、定期组织专业测评,提升艺考生应试状态。
在浙江传媒学院往年播音主持专业校考复试中,除了朗读指定新闻素材,还增加一项考试内容:
朗诵古诗词
。古诗词以简练形象的语言,生动地描绘一幅幅色彩明丽,动静相宜的画面。
通过朗诵考察播音艺考生对诗词内涵的理解,展现诗歌的语言美、形象美、意境美。
这六首诗词是2019年浙传复试真题,助你艺考顺利。
一杯茶一套题,从早到晚搞学习,加油!
☻
本文内
容来
源播音班的师哥师姐们
,
仅供交流学习,版权均归原作者所有
热度排行
关于印发山东省2024年普通高等学校艺术类专业招生工作实施方案的通知
艺考日常
武汉工程科技学院2024年艺术类报考指南
艺考日常
山东省2024年艺术类专业招生工作实施方案政策解读发布!
艺考日常
宁夏2024年普通高考补报名时间确认
艺考日常
北京考区2024年全国广播电视播音员主持人资格考试公告
考核考试
新疆考区2024年全国广播电视播音员主持人资格考试公告
考核考试
陕西考区2024年全国广播电视播音员主持人资格考试公告
考核考试
山西考区2024年全国广播电视播音员主持人资格考试公告
考核考试
今日头条
李莎旻子首次以簪花造型主持音乐盛典,主持中途突下大雨
从央视主持人到大学老师,张蕾步履不停,在耕耘中闪闪发光!
第十五届北京国际电影节开幕,主持阵容迎来年轻面孔
央视主持人张泽群首用养老卡,网友感慨时光匆匆,不敢相信!
龙洋泪洒现场,八分钟分享感动无数网友
主持人齐思钧自曝曾患双相情感障碍
参加央视主持人大赛如何脱颖而出?这份参赛锦囊请查收!
知名主持人梁田回应35岁不结婚